af_packet udp server client program with Select system call
In this program, you are going to learn
How to create a Socket ?
How to bind a socket ?
How to send a data ?
How to recv a data ?
Let us answer few basic questions in this socket
What does socket(AF_PACKET, SOCK_DGRAM, htons(ETH_P_ALL)) do?
See Answer
This call creates a packet socket that allows receiving all Ethernet frames,
regardless of destination address, using the recvfrom function.
How can I handle errors when creating a packet socket for receiving all data?
See Answer
Check the return value of the socket function. If it returns -1, use perror to print a descriptive error message.
What kind of errors can occur when using a packet socket for receiving data?
See Answer
Common errors include permission-related errors (EACCES), socket creation failures (ENOMEM), or invalid arguments (EINVAL).
How do I handle errors when binding a packet socket for receiving data?
See Answer
Check the return value of the bind function. If it returns -1,
handle the error by printing a message or taking appropriate corrective action based on the error code.
What is the significance of error code EPERM when dealing with packet sockets?
See Answer
EPERM (Operation not permitted) typically indicates insufficient privileges.
Ensure the program has the necessary permissions to create packet sockets.
How do I handle errors when using recvfrom to receive data with a packet socket?
See Answer
Check the return value of recvfrom. If it returns -1,
handle the error by printing a message or taking appropriate corrective action.
Is it important to close the packet socket on error?
See Answer
Yes, closing the socket is crucial to release system resources. Always follow error-handling best practices and close sockets on error.
Is it possible to receive packets only from a specific network interface with a packet socket?
See Answer
Yes, use the bind function to associate the packet socket with a specific network interface.
How do I handle errors related to socket file descriptor management?
See Answer
When closing sockets, check for errors using close. Handle errors by printing messages or taking corrective actions.
What is the purpose of the select system call in network programming?
See Answer
To block and wait for activity on one or more file descriptors.
How does select help in handling multiple sockets efficiently?
See Answer
It provides a way to wait for readiness on multiple sockets without blocking the entire program.
What types of file descriptors can be monitored using select?
See Answer
sockets, files, timerfd, socketpair, message_queue, Namedpipes and shared_memory.
What is the significance of the timeout parameter in the select function?
See Answer
It specifies the maximum duration to wait for any file descriptor to become ready.
How do you handle errors when using the select system call?
See Answer
Check the return value for -1 to detect errors, Use perror to print error messages.
How does select handle a set of file descriptors with different states (e.g., reading, writing, exception)?
See Answer
- Preparing File Descriptor Sets:
select(readfds, writefds, exceptfds);- Setting Up Readiness Conditions:
If you are interested in monitoring file descriptors for readability, you add them to the readfds set.
FD_ZERO(&readfds);FD_SET(fd1, &readfds);- Setting Up Writability Conditions:
If you are interested in monitoring file descriptors for writability, you add them to the writefds set.
FD_ZERO(&writefds);FD_SET(fd2, &writefds);- Setting Up Exceptional Conditions:
If you are interested in monitoring file descriptors for exceptional conditions, you add them to the exceptfds set.
FD_ZERO(&exceptfds);FD_SET(fd3, &exceptfds);
How does select Checking Ready File Descriptors?
See Answer
After select returns, you can check the sets to determine which file descriptors are ready for the specified conditions.
if (FD_ISSET(fd1, &readfds)) {
// fd1 is ready for reading
}
if (FD_ISSET(fd3, &writefds)) {
// fd2 is ready for writing
}
if (FD_ISSET(fd4, &exceptfds)) {
// fd3 has an exceptional condition
}
What does it mean if select returns 0?
See Answer
No file descriptors are ready within the specified timeout.
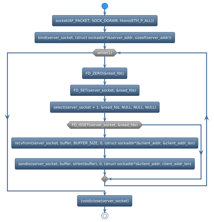
There are many functions used in socket. We can classify those functions based on functionalities.
Create Socket
Bind Socket
Select
Recvfrom data_packet
Sendto data_packet
Close socket
socket()is used to create a new socket. For example,
server_socket = socket(AF_PACKET, SOCK_DGRAM, htons(ETH_P_ALL));
bind()is used to associate the socket with a specific address and port. For example,
ret = bind(server_socket, (struct sockaddr*)&server_addr, sizeof(server_addr));
select()is used in network programming to monitor multiple file descriptors (usually sockets) for read, write, or error conditions. For example,
ret = select(server_socket + 1, &read_fds, NULL, NULL, NULL);
recvfromis commonly used with UDP sockets, where communication is connectionless. it provides information about the source (sender) of the data, including the sender’s IP address and port number. For example,
ret = recvfrom(server_socket, buffer, BUFFER_SIZE, 0, (struct sockaddr*)&client_addr, &client_addr_len);
sendtois used to send the encoded message to the specified server address and port using a UDP socket. For example,
ret = sendto(server_socket, buffer, strlen(buffer), 0, (struct sockaddr*)&client_addr, client_addr_len);
closeis used to close the socket To free up system resources associated with the socket. For example,
(void)close(server_socket);
See the full program below,
#include <stdio.h>
#include <stdlib.h>
#include <string.h>
#include <unistd.h>
#include <arpa/inet.h>
#include <signal.h>
#include <netpacket/packet.h>
#include <net/ethernet.h>
#include <net/if.h>
#define BUFFER_SIZE 1024
int server_socket;
static void sigint_handler(int signo)
{
(void)close(server_socket);
sleep(2);
printf("Caught sigINT!\n");
exit(EXIT_SUCCESS);
}
void register_signal_handler(
int signum,
void (*handler)(int))
{
if (signal(signum, handler) ==
SIG_ERR) {
printf("Cannot handle signal\n");
exit(EXIT_FAILURE);
}
}
int main(void)
{
int ret, i;
struct sockaddr_ll
server_addr,
client_addr;
fd_set read_fds;
char buffer[BUFFER_SIZE];
register_signal_handler(SIGINT,
sigint_handler);
server_socket = socket(AF_PACKET,
SOCK_DGRAM,
htons(ETH_P_ALL));
if (server_socket < 0) {
perror("socket");
return -1;
}
memset(&server_addr, 0,
sizeof(server_addr));
server_addr.sll_family = AF_PACKET;
server_addr.sll_protocol =
htons(ETH_P_ALL);
server_addr.sll_ifindex =
if_nametoindex("lo");
ret = bind(server_socket,
(struct sockaddr*)&server_addr,
sizeof(server_addr));
if (ret < 0) {
perror("bind");
(void)close(server_socket);
return -2;
}
printf("UDP is listening\n");
socklen_t client_addr_len =
sizeof(client_addr);
while (1) {
FD_ZERO(&read_fds);
FD_SET(server_socket, &read_fds);
ret = select(server_socket + 1,
&read_fds, NULL, NULL, NULL);
if (ret < 0) {
perror("select");
break;
}
if (FD_ISSET(server_socket,
&read_fds)) {
memset(buffer, 0,
sizeof(buffer));
ret = recvfrom(server_socket,
buffer, BUFFER_SIZE, 0,
(struct sockaddr*)&client_addr,
&client_addr_len);
if (ret > 0) {
buffer[ret] = '\0';
printf("Received: %s\n",
buffer);
memset(buffer, 0,
sizeof(buffer));
strncpy(buffer, "HELLO",
strlen("HELLO") + 1);
buffer[strlen(buffer)
+ 1] = '\0';
ret = sendto(server_socket,
buffer, strlen(buffer), 0,
(struct sockaddr *)&client_addr,
client_addr_len);
if (ret == -1) {
perror("sendto error");
break;
}
printf("sentbuffer = %s\n",
buffer);
} else if (ret < 0) {
perror("recvfrom error");
break;
}
}
}
(void)close(server_socket);
return 0;
}
1$ gcc -o server server.c
2
3$ sudo ./server
4
5UDP is listening
6Received: hello server!
7sentbuffer = HELLO
8Received: hello server!
9sentbuffer = HELLO
10Received: HELLO
11sentbuffer = HELLO
12Received: HELLO
13sentbuffer = HELLO
14Received: hello server!
15sentbuffer = HELLO
16Received: hello server!
17Received: HELLO
18^CCaught sigINT!
There are many functions used in socket. We can classify those functions based on functionalities.
Create Socket
Bind Socket
Select
Sendto data_packet
Recvfrom data_packet
close socket
socketis used to create a new socket. For example,
client_socket = socket(AF_PACKET, SOCK_DGRAM, htons(ETH_P_ALL));
select()is used in network programming to monitor multiple file descriptors (usually sockets) for read, write, or error conditions. For example,
ret = select(client_socket + 1, &read_fds, NULL, NULL, NULL);
sendtois used to send the encoded message to the specified server address and port using a UDP socket. For example,
ret = sendto(client_socket, buffer, strlen(buffer), 0, (struct sockaddr*)&server_addr, sizeof(server_addr));
recvfromis commonly used with UDP sockets, where communication is connectionless. it provides information about the source (sender) of the data, including the sender’s IP address and port number. For example,
ret = recvfrom(client_socket, buffer, BUFFER_SIZE, 0, NULL, NULL);
closeis used to close the socket To free up system resources associated with the socket. For example,
(void)close(client_socket);
See the full program below,
#include <stdio.h>
#include <stdlib.h>
#include <string.h>
#include <unistd.h>
#include <arpa/inet.h>
#include <signal.h>
#include <netpacket/packet.h>
#include <net/ethernet.h>
#include <net/if.h>
#define BUFFER_SIZE 1024
int client_socket;
static void sigint_handler(int signo)
{
(void)close(client_socket);
sleep(2);
printf("Caught sigINT!\n");
exit(EXIT_SUCCESS);
}
void register_signal_handler(
int signum,
void (*handler)(int))
{
if (signal(signum, handler) ==
SIG_ERR) {
printf("Cannot handle signal\n");
exit(EXIT_FAILURE);
}
}
int main(void)
{
int ret, i;
struct sockaddr_ll
server_addr,
client_addr;
fd_set read_fds;
char buffer[BUFFER_SIZE];
register_signal_handler(SIGINT,
sigint_handler);
client_socket = socket(AF_PACKET,
SOCK_DGRAM,
htons(ETH_P_ALL));
if (client_socket < 0) {
perror("socket");
return -1;
}
memset(&server_addr, 0,
sizeof(server_addr));
server_addr.sll_family = AF_PACKET;
server_addr.sll_protocol =
htons(ETH_P_ALL);
server_addr.sll_ifindex =
if_nametoindex("lo");
while (1) {
sprintf(buffer, "%s", "hello server!");
ret = sendto(client_socket, buffer,
strlen(buffer), 0,
(struct sockaddr*)&server_addr,
sizeof(server_addr));
if (ret < 0) {
perror("sendto");
break;
}
printf("Sentbuffer : %s\n",
buffer);
FD_ZERO(&read_fds);
FD_SET(client_socket, &read_fds);
ret = select(client_socket + 1,
&read_fds, NULL, NULL, NULL);
if (ret < 0) {
perror("select");
break;
}
if (FD_ISSET(client_socket,
&read_fds)) {
ret = recvfrom(client_socket, buffer,
BUFFER_SIZE, 0, NULL, NULL);
if (ret < 0) {
perror("recvfrom");
break;
} else if (ret > 0) {
buffer[ret] = '\0';
printf("Received : %s\n",
buffer);
}
}
}
(void)close(client_socket);
return 0;
}
1$ gcc -o client client.c
2
3$ sudo ./client
4
5Sentbuffer : hello server!
6Received : HELLO
7Sentbuffer : hello server!
8Received : HELLO
9Sentbuffer : hello server!
10Received : HELLO
11Sentbuffer : hello server!
12Received : HELLO
13Sentbuffer : hello server!
14Received : HELLO
15Sentbuffer : hello server!
16Received : HELLO
17Sentbuffer : hello server!
18Received : HELLO
19Sentbuffer : hello server!
20Received : HELLO
21^CCaught sigINT!
Default Domain:
By default, the socket is configured to work in the
AF_PACKETdomain, handling all types of network data.
Additional Domain Support:
We expand the socket’s capabilities to also function in the
PF_PACKETdomain, allowing it to operate similarly toAF_PACKET.
Socket Creation:
We set up a network connection point known as a socket using
socket(PF_PACKET, SOCK_DGRAM, IPPROTO_UDP).
Working Scenario:
Despite the change in domain to
PF_PACKET, the socket continues to operate the same way, handling general network data.
Default Protocol Support:
By default, the socket is configured to support the capture of all Ethernet frames
(ETH_P_ALL protocol).
Additional Protocol:
The socket is designed to seamlessly support an additional protocol, namely
ETH_P_PAE.
Socket Creation:
A socket is created using the
socket(AF_PACKET, SOCK_DGRAM, htons(ETH_P_PAE))call.
Working Scenario:
Despite the change in protocol to
ETH_P_PAE, the overall working scenario of the socket remains consistent.
Socket API |
Learning |
|---|---|
socket |
Create a new socket |
bind |
Associate the socket with a specific address and port |
select |
Monitor multiple file descriptors (usually sockets) for read, write, or error conditions. |
recvfrom |
It provides information about the source (sender) of the data, including the sender’s IP address and port number. |
sendto |
Send the encoded message to the specified server address and port using a UDP socket. |
Previous topic
Current topic
Next topic
Other sockets
Other IPCs