af_packet udp server client program with Epoll system call
In this program, you are going to learn
How to create a Socket ?
How to bind a socket ?
How to send a data ?
How to recv a data ?
How to use socket APIs ?
Let us answer few basic questions in this socket
What does socket(AF_PACKET, SOCK_DGRAM, htons(ETH_P_ALL)) do?
See Answer
This call creates a packet socket that allows receiving all Ethernet frames,
regardless of destination address, using the recvfrom function.
How can I handle errors when creating a packet socket for receiving all data?
See Answer
Check the return value of the socket function. If it returns -1, use perror to print a descriptive error message.
What kind of errors can occur when using a packet socket for receiving data?
See Answer
Common errors include permission-related errors (EACCES), socket creation failures (ENOMEM), or invalid arguments (EINVAL).
How do I handle errors when binding a packet socket for receiving data?
See Answer
Check the return value of the bind function. If it returns -1,
handle the error by printing a message or taking appropriate corrective action based on the error code.
What is the significance of error code EPERM when dealing with packet sockets?
See Answer
EPERM (Operation not permitted) typically indicates insufficient privileges.
Ensure the program has the necessary permissions to create packet sockets.
How do I handle errors when using recvfrom to receive data with a packet socket?
See Answer
Check the return value of recvfrom. If it returns -1,
handle the error by printing a message or taking appropriate corrective action.
Is it important to close the packet socket on error?
See Answer
Yes, closing the socket is crucial to release system resources. Always follow error-handling best practices and close sockets on error.
Is it possible to receive packets only from a specific network interface with a packet socket?
See Answer
Yes, use the bind function to associate the packet socket with a specific network interface.
How do I handle errors related to socket file descriptor management?
See Answer
When closing sockets, check for errors using close. Handle errors by printing messages or taking corrective actions.
What is the primary purpose of the epoll system call?
See Answer
To efficiently monitor multiple file descriptors for I/O events
What types of file descriptors can be monitored using epoll?
See Answer
sockets, files, timerfd, socketpair, message_queue, Namedpipes and shared_memory.
What data structure is used by epoll to store events?
See Answer
Hash table
How do you handle errors when using the epoll system call?
See Answer
Check the return value for -1 to detect errors, Use perror to print error messages.
How does epoll handle a set of file descriptors with different states (e.g., reading, writing, exception)?
See Answer
- Create the epoll Instance:
Before monitoring file descriptors, the application creates an epoll instance using the epoll_create system call.
int epoll_fd = epoll_create1(0);
- Register File Discriptors:
The application registers file descriptors with the epoll instance using the epoll_ctl system call. It specifies the file descriptor, the events it is interested in (EPOLLIN for readability, EPOLLOUT for writability, etc.), and a user-defined data associated with the file descriptor.
struct epoll_event event;
event.events = EPOLLIN | EPOLLOUT; // Interested in readability and writability
event.data.fd = my_file_descriptor; // File descriptor to monitor
epoll_ctl(epoll_fd, EPOLL_CTL_ADD, my_file_descriptor, &event);
- Wait for Events:
The application enters a loop where it calls epoll_wait to wait for events. This call blocks until one or more registered file descriptors become ready or until a timeout occurs.
#define MAX_EVENTS 10
struct epoll_event events[MAX_EVENTS];
int num_events = epoll_wait(epoll_fd, events, MAX_EVENTS, timeout_ms);
- Modify or Remove File Descriptors:
The application can dynamically modify or remove file descriptors from the epoll set using the epoll_ctl system call. For example, to modify events for an existing file descriptor:
struct epoll_event new_event;
new_event.events = EPOLLOUT; // Modify to be interested in writability
epoll_ctl(epoll_fd, EPOLL_CTL_MOD, my_file_descriptor, &new_event);
To remove a file descriptor from the epoll set:
epoll_ctl(epoll_fd, EPOLL_CTL_DEL, my_file_descriptor, NULL);
How does epoll Checking Ready File Descriptors?
See Answer
After epoll_wait returns, the application iterates through the returned events to identify which file descriptors are ready and for what types of events.
for (int i = 0; i < num_events; ++i) {
if (events[i].events & EPOLLIN) {
// File descriptor i is ready for reading
}
if (events[i].events & EPOLLOUT) {
// File descriptor i is ready for writing
}
// Check other events if needed (e.g., EPOLLERR, EPOLLHUP)
}
What does it mean if epoll returns 0?
See Answer
No file descriptors are ready within the specified timeout.
There are many functions used in socket. We can classify those functions based on functionalities.
Create Socket
Bind Socket
Epoll create1
Epoll_ctl
Epoll_wait
Recvfrom data_packet
Sendto data_packet
Close socket
socket()is used to create a new socket. For example,
server_socket = socket(AF_PACKET, SOCK_DGRAM, htons(ETH_P_ALL));
bind()is used to associate the socket with a specific address and port. For example,
ret = bind(server_socket, (struct sockaddr*)&server_addr, sizeof(server_addr));
epoll_create1()creating an epoll instance using epoll_create1, The size parameter is an advisory hint for the kernel regarding the number of file descriptors expected to be monitored, For example,
epoll_fd = epoll_create1(0));
epoll_ctl()After creating an epoll instance, file descriptors are added to it using epoll_ctl, For example,
ret = epoll_ctl(epoll_fd, EPOLL_CTL_ADD, server_socket, &event);
epoll_wait()The application then enters a loop where it waits for events using epoll_wait, For example,
ready_fds = epoll_wait(epoll_fd, events, MAX_EVENTS, -1);
recvfromis commonly used with UDP sockets, where communication is connectionless. it provides information about the source (sender) of the data, including the sender’s IP address and port number. For example,
ret = recvfrom(server_socket, buffer, BUFFER_SIZE, 0, (struct sockaddr*)&client_addr, &client_addr_len);
sendtois used to send the encoded message to the specified server address and port using a UDP socket. For example,
ret = sendto(server_socket, buffer, strlen(buffer), 0, (struct sockaddr*)&client_addr, client_addr_len);
closeis used to close the socket To free up system resources associated with the socket. For example,
(void)close(server_socket);
See the full program below,
#include <stdio.h>
#include <stdlib.h>
#include <string.h>
#include <unistd.h>
#include <arpa/inet.h>
#include <signal.h>
#include <netpacket/packet.h>
#include <net/ethernet.h>
#include <net/if.h>
#include <sys/epoll.h>
#define BUFFER_SIZE 1024
#define MAX_EVENTS 2
int server_socket = -1;
int epoll_fd = -1;
static void sigint_handler(int signo)
{
(void)close(server_socket);
(void)close(epoll_fd);
sleep(2);
printf("Caught sigINT!\n");
exit(EXIT_SUCCESS);
}
void register_signal_handler(
int signum,
void (*handler)(int))
{
if (signal(signum, handler) ==
SIG_ERR) {
printf("Cannot handle signal\n");
exit(EXIT_FAILURE);
}
}
int main(void)
{
int ret, i;
int ready_fds;
struct sockaddr_ll
server_addr,
client_addr;
char buffer[BUFFER_SIZE];
struct epoll_event
events[MAX_EVENTS];
struct epoll_event event;
register_signal_handler(SIGINT,
sigint_handler);
server_socket = socket(AF_PACKET,
SOCK_DGRAM,
htons(ETH_P_ALL));
if (server_socket < 0) {
perror("socket");
return -1;
}
memset(&server_addr, 0,
sizeof(server_addr));
server_addr.sll_family = AF_PACKET;
server_addr.sll_protocol =
htons(ETH_P_ALL);
server_addr.sll_ifindex =
if_nametoindex("lo");
ret = bind(server_socket,
(struct sockaddr*)&server_addr,
sizeof(server_addr));
if (ret < 0) {
perror("bind");
(void)close(server_socket);
return -2;
}
printf("UDP is listening\n");
socklen_t client_addr_len =
sizeof(client_addr);
epoll_fd = epoll_create1(0);
if (epoll_fd < 0) {
perror("Epoll creation failed");
exit(EXIT_FAILURE);
}
event.events = EPOLLIN;
event.data.fd = server_socket;
ret = epoll_ctl(epoll_fd,
EPOLL_CTL_ADD, server_socket, &event);
if (ret < 0) {
perror("Epoll_ctl failed");
exit(EXIT_FAILURE);
}
while (1) {
ready_fds = epoll_wait(epoll_fd,
events, MAX_EVENTS, -1);
if (ready_fds < 0) {
perror("Epoll wait failed");
exit(EXIT_FAILURE);
}
if (events[0].data.fd ==
server_socket) {
memset(buffer, 0,
sizeof(buffer));
ret = recvfrom(server_socket,
buffer, BUFFER_SIZE, 0,
(struct sockaddr*)&client_addr,
&client_addr_len);
if (ret > 0) {
buffer[ret] = '\0';
printf("Received: %s\n",
buffer);
memset(buffer, 0,
sizeof(buffer));
strncpy(buffer, "HELLO",
strlen("HELLO") + 1);
buffer[strlen(buffer)
+ 1] = '\0';
ret = sendto(server_socket,
buffer, strlen(buffer), 0,
(struct sockaddr *)&client_addr,
client_addr_len);
if (ret == -1) {
perror("sendto error");
break;
}
} else if (ret < 0) {
perror("recvfrom error");
break;
}
}
}
(void)close(server_socket);
return 0;
}
1$ gcc -o server server.c
2
3$ sudo ./server
4
5UDP is listening
6Received: hello server!
7sending message = HELLO
8Received: hello server!
9sending message = HELLO
10Received: HELLO
11sending message = HELLO
12Received: hello server!
13sending message = HELLO
14Received: hello server!
15sending message = HELLO
16Received: HELLO
17sending message = HELLO
18Received: hello server!
19^CCaught sigINT!
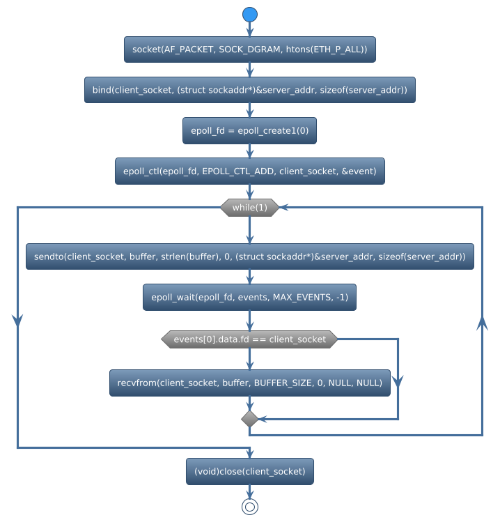
There are many functions used in socket. We can classify those functions based on functionalities.
Create Socket
Epoll create1
Epoll_ctl
Epoll_wait
Sendto data_packet
Recvfrom data_packet
close socket
socketis used to create a new socket. For example,
client_socket = socket(AF_PACKET, SOCK_DGRAM, htons(ETH_P_ALL));
epoll_create1()creating an epoll instance using epoll_create1, The size parameter is an advisory hint for the kernel regarding the number of file descriptors expected to be monitored, For example,
epoll_fd = epoll_create1(0));
epoll_ctl()After creating an epoll instance, file descriptors are added to it using epoll_ctl, For example,
ready_fds = epoll_ctl(epoll_fd, EPOLL_CTL_ADD, client_socket, &event);
epoll_wait()The application then enters a loop where it waits for events using epoll_wait, For example,
ret = epoll_wait(epoll_fd, events, MAX_EVENTS, -1);
sendtois used to send the encoded message to the specified server address and port using a UDP socket. For example,
ret = sendto(client_socket, buffer, strlen(buffer), 0, (struct sockaddr*)&server_addr, sizeof(server_addr));
recvfromis commonly used with UDP sockets, where communication is connectionless. it provides information about the source (sender) of the data, including the sender’s IP address and port number. For example,
ret = recvfrom(client_socket, buffer, BUFFER_SIZE, 0, NULL, NULL);
closeis used to close the socket To free up system resources associated with the socket. For example,
(void)close(client_socket);
See the full program below,
#include <stdio.h>
#include <stdlib.h>
#include <string.h>
#include <unistd.h>
#include <arpa/inet.h>
#include <signal.h>
#include <netpacket/packet.h>
#include <net/ethernet.h>
#include <net/if.h>
#include <sys/epoll.h>
#define BUFFER_SIZE 1024
#define MAX_EVENTS 2
int client_socket = -1;
int epoll_fd = -1;
static void sigint_handler(int signo)
{
(void)close(client_socket);
sleep(2);
printf("Caught sigINT!\n");
exit(EXIT_SUCCESS);
}
void register_signal_handler(
int signum,
void (*handler)(int))
{
if (signal(signum, handler) ==
SIG_ERR) {
printf("Cannot handle signal\n");
exit(EXIT_FAILURE);
}
}
int main(void)
{
int ret, i;
int ready_fds;
struct sockaddr_ll
server_addr,
client_addr;
char buffer[BUFFER_SIZE];
struct epoll_event
events[MAX_EVENTS];
struct epoll_event event;
register_signal_handler(SIGINT,
sigint_handler);
client_socket = socket(AF_PACKET,
SOCK_DGRAM,
htons(ETH_P_ALL));
if (client_socket < 0) {
perror("socket");
return -1;
}
memset(&server_addr, 0,
sizeof(server_addr));
server_addr.sll_family = AF_PACKET;
server_addr.sll_protocol =
htons(ETH_P_ALL);
server_addr.sll_ifindex =
if_nametoindex("lo");
epoll_fd = epoll_create1(0);
if (epoll_fd < 0) {
perror("Epoll creation failed");
exit(EXIT_FAILURE);
}
event.events = EPOLLIN;
event.data.fd = client_socket;
ret = epoll_ctl(epoll_fd, EPOLL_CTL_ADD,
client_socket, &event);
if (ret < 0) {
perror("Epoll_ctl failed");
exit(EXIT_FAILURE);
}
while (1) {
sprintf(buffer, "%s", "hello server!");
ret = sendto(client_socket, buffer,
strlen(buffer), 0,
(struct sockaddr*)&server_addr,
sizeof(server_addr));
if (ret < 0) {
perror("sendto");
break;
}
printf("Sentbuffer : %s\n",
buffer);
ready_fds = epoll_wait(epoll_fd,
events, MAX_EVENTS, -1);
if (ready_fds < 0) {
perror("Epoll wait failed");
exit(EXIT_FAILURE);
}
if (events[0].data.fd ==
client_socket) {
ret = recvfrom(client_socket, buffer,
BUFFER_SIZE, 0, NULL, NULL);
if (ret < 0) {
perror("recvfrom");
break;
} else if (ret > 0) {
buffer[ret] = '\0';
printf("Received : %s\n",
buffer);
}
}
}
(void)close(client_socket);
return 0;
}
1$ gcc -o client client.c
2
3$ sudo ./client
4
5Sentbuffer : hello server!
6Received : hello server!
7Sentbuffer : hello server!
8Received : HELLO
9Sentbuffer : hello server!
10Received : HELLO
11Sentbuffer : hello server!
12Received : HELLO
13Sentbuffer : hello server!
14Received : HELLO
15Sentbuffer : hello server!
16Received : HELLO
17Sentbuffer : hello server!
18Received : HELLO
19Sentbuffer : hello server!
20Received : HELLO
21^CCaught sigINT!
Default Domain:
By default, the socket is configured to work in the
AF_PACKETdomain, handling all types of network data.
Additional Domain Support:
We expand the socket’s capabilities to also function in the
PF_PACKETdomain, allowing it to operate similarly toAF_PACKET.
Socket Creation:
We set up a network connection point known as a socket using
socket(PF_PACKET, SOCK_DGRAM, IPPROTO_UDP).
Working Scenario:
Despite the change in domain to
PF_PACKET, the socket continues to operate the same way, handling general network data.
Default Protocol Support:
By default, the socket is configured to support the capture of all Ethernet frames
(ETH_P_ALL protocol).
Additional Protocol:
The socket is designed to seamlessly support an additional protocol, namely
ETH_P_PAE.
Socket Creation:
A socket is created using the
socket(AF_PACKET, SOCK_DGRAM, htons(ETH_P_PAE))call.
Working Scenario:
Despite the change in protocol to
ETH_P_PAE, the overall working scenario of the socket remains consistent.
Socket API |
Learning |
|---|---|
socket |
Create a new socket |
bind |
Associate the socket with a specific address and port |
epoll |
handles a set of file descriptors with different states, such as reading, writing, and exceptions, by using the struct epoll_event structure and the associated event flags.. |
recvfrom |
It provides information about the source (sender) of the data, including the sender’s IP address and port number. |
sendto |
Send the encoded message to the specified server address and port using a UDP socket. |
Previous topic
Current topic
Next topic
Other IPCs