IPV6 UDP server client program with Select system call
In this program, you are going to learn
How to create a Socket ?
How to bind a socket ?
How to send a data ?
How to recv a data ?
Before executing the program that relies on IPv6, enable the loopback interface for IPv6 using the following command:
sudo sysctl -w net.ipv6.conf.lo.disable_ipv6=0
This command sets the disable_ipv6 parameter to 0 for the loopback interface (lo), allowing IPv6 functionality.
Ensure to use this command cautiously and consider the implications, especially on production systems.
After enabling IPv6, proceed to execute your program that relies on IPv6 functionality.
Let us answer few basic questions in this socket
What does socket(AF_INET6, SOCK_DGRAM, IPPROTO_UDP) do?
See Answer
This call creates a UDP socket in the IPv6 address family.
When is it appropriate to use SOCK_DGRAM with IPv6?
See Answer
SOCK_DGRAM is used for fast, connectionless communication,
making it suitable for scenarios where reliability is less critical, such as real-time applications.
What privileges are required to create an IPv6 UDP socket?
See Answer
No special privileges are typically required to create an IPv6 UDP socket.
Can this socket be used for TCP communication?
See Answer
No, this socket is specifically designed for UDP communication.
How does an IPv6 UDP socket differ from an IPv4 UDP socket?
See Answer
IPv6 UDP sockets handle communication using IPv6 addresses, providing a larger address space compared to IPv4.
Can I use IPv6 UDP sockets in a mixed IPv4/IPv6 environment?
See Answer
Yes, most modern systems support IPv6, allowing communication with both IPv4 and IPv6 peers.
How do I specify a port number for an IPv6 UDP socket?
See Answer
Set the port number in the sin6_port field of the struct sockaddr_in6 structure.
Can I use IPv6 UDP sockets for non-blocking I/O?
See Answer
Yes, you can set IPv6 UDP sockets to non-blocking mode using functions like fcntl or ioctl.
How do I handle connection establishment with IPv6 UDP sockets?
See Answer
UDP is connectionless, so there is no explicit connection establishment.
Use the bind function to associate the socket with a local address.
Are there any compatibility issues with older systems when using IPv6 UDP sockets?
See Answer
Compatibility might be an issue on systems lacking IPv6 support. Ensure the target systems support IPv6.
How do I handle socket errors related to network communication?
See Answer
Functions like sendto and recvfrom return -1 on error.
Check the return values and use perror or strerror to print detailed error messages.
When handling socket errors, is it important to close the socket?
See Answer
Yes, it’s generally a good practice to close the socket on error to release system resources. Always follow error-handling best practices.
What is the purpose of the select system call in network programming?
See Answer
To block and wait for activity on one or more file descriptors.
How does select help in handling multiple sockets efficiently?
See Answer
It provides a way to wait for readiness on multiple sockets without blocking the entire program.
What types of file descriptors can be monitored using select?
See Answer
sockets, files, timerfd, socketpair, message_queue, Namedpipes and shared_memory.
What is the significance of the timeout parameter in the select function?
See Answer
It specifies the maximum duration to wait for any file descriptor to become ready.
How do you handle errors when using the select system call?
See Answer
Check the return value for -1 to detect errors, Use perror to print error messages.
How does select handle a set of file descriptors with different states (e.g., reading, writing, exception)?
See Answer
- Preparing File Descriptor Sets:
select(readfds, writefds, exceptfds);- Setting Up Readiness Conditions:
If you are interested in monitoring file descriptors for readability, you add them to the readfds set.
FD_ZERO(&readfds);FD_SET(fd1, &readfds);- Setting Up Writability Conditions:
If you are interested in monitoring file descriptors for writability, you add them to the writefds set.
FD_ZERO(&writefds);FD_SET(fd2, &writefds);- Setting Up Exceptional Conditions:
If you are interested in monitoring file descriptors for exceptional conditions, you add them to the exceptfds set.
FD_ZERO(&exceptfds);FD_SET(fd3, &exceptfds);
How does select Checking Ready File Descriptors?
See Answer
After select returns, you can check the sets to determine which file descriptors are ready for the specified conditions.
if (FD_ISSET(fd1, &readfds)) {
// fd1 is ready for reading
}
if (FD_ISSET(fd3, &writefds)) {
// fd2 is ready for writing
}
if (FD_ISSET(fd4, &exceptfds)) {
// fd3 has an exceptional condition
}
What does it mean if select returns 0?
See Answer
No file descriptors are ready within the specified timeout.
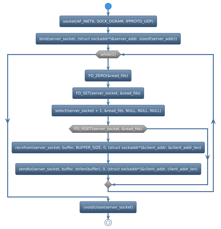
There are many functions used in socket. We can classify those functions based on functionalities.
Create Socket
Bind Socket
Select
Recvfrom data_packet
Sendto data_packet
Close socket
socket()is used to create a new socket. For example,
server_socket = socket(AF_INET6, SOCK_DGRAM, IPPROTO_UDP);
bind()is used to associate the socket with a specific address and port. For example,
ret = bind(server_socket, (struct sockaddr*)&server_addr, sizeof(server_addr));
select()is used in network programming to monitor multiple file descriptors (usually sockets) for read, write, or error conditions. For example,
ret = select(server_socket + 1, &read_fds, NULL, NULL, NULL);
recvfromis commonly used with UDP sockets, where communication is connectionless. it provides information about the source (sender) of the data, including the sender’s IP address and port number. For example,
len = recvfrom(server_socket, buffer, BUFFER_SIZE, 0, (struct sockaddr*)&client_addr, &client_addr_len);
sendtois used to send the encoded message to the specified server address and port using a UDP socket. For example,
ret = sendto(server_socket, buffer, strlen(buffer), 0, (struct sockaddr*)&client_addr, client_addr_len);
closeis used to close the socket To free up system resources associated with the socket. For example,
(void)close(server_socket);
See the full program below,
#include <stdio.h>
#include <stdlib.h>
#include <string.h>
#include <unistd.h>
#include <arpa/inet.h>
#include <signal.h>
#define BUFFER_SIZE 1024
int server_socket = -1;
static void sigint_handler(int signo)
{
(void)close(server_socket);
sleep(2);
(void)printf("Caught sigINT!\n");
exit(EXIT_SUCCESS);
}
void register_signal_handler(
int signum,
void (*handler)(int))
{
if (signal(signum, handler) ==
SIG_ERR) {
printf("Cannot handle signal\n");
exit(EXIT_FAILURE);
}
}
void validate_convert_port(
char *port_str,
struct sockaddr_in6 *sock_addr)
{
int port;
if (port_str == NULL) {
perror("Invalid port_str\n");
exit(EXIT_FAILURE);
}
if (sock_addr == NULL) {
perror("Invalid sock_addr\n");
exit(EXIT_FAILURE);
}
port = atoi(port_str);
if (port == 0) {
perror("Invalid port\n");
exit(EXIT_FAILURE);
}
sock_addr->sin6_port = htons(
(uint16_t)port);
printf("Port: %d\n",
ntohs(sock_addr->sin6_port));
}
int main(int argc, char *argv[])
{
int ret;
struct sockaddr_in6
server_addr,
client_addr;
fd_set read_fds;
char buffer[BUFFER_SIZE];
socklen_t client_addr_len = sizeof(
client_addr);
register_signal_handler(SIGINT,
sigint_handler);
if (argc != 2) {
printf("%s<port-number>",
argv[0]);
exit(EXIT_FAILURE);
}
memset(&server_addr, 0,
sizeof(server_addr));
server_addr.sin6_family = AF_INET6;
validate_convert_port(argv[1],
&server_addr);
server_addr.sin6_addr = in6addr_any;
server_socket = socket(AF_INET6,
SOCK_DGRAM,
IPPROTO_UDP);
if (server_socket < 0) {
perror("socket");
return -3;
}
ret = bind(server_socket,
(struct sockaddr*)&server_addr,
sizeof(server_addr));
if (ret < 0) {
perror("bind");
(void)close(server_socket);
return -4;
}
printf("UDP listining\n");
while (1) {
FD_ZERO(&read_fds);
FD_SET(server_socket, &read_fds);
ret = select(server_socket + 1,
&read_fds, NULL, NULL, NULL);
if (ret < 0) {
perror("select");
break;
}
if (FD_ISSET(server_socket,
&read_fds)) {
ret = recvfrom(server_socket,
buffer, BUFFER_SIZE, 0,
(struct sockaddr*)&client_addr,
&client_addr_len);
if (ret > 0) {
buffer[ret] = '\0';
(void)printf("Received: %s\n",
buffer);
memset(buffer, 0,
sizeof(buffer));
strncpy(buffer, "HELLO",
strlen("HELLO") + 1);
buffer[strlen(buffer) + 1] = '\0';
ret = sendto(server_socket,
buffer, strlen(buffer), 0,
(struct sockaddr*)&client_addr,
client_addr_len);
if (ret < 0) {
perror("sendto");
break;
}
(void)printf("Sent buffer= %s\n",
buffer);
} else if (ret < 0) {
perror("recvfrom");
break;
}
}
}
(void)close(server_socket);
return 0;
}
1$ gcc -o server server.c
2
3$ sudo ./server 8080
4
5Port: 8080
6UDP listining
7Received: HI!
8Sent buffer= HELLO
9Received: HI!
10Sent buffer= HELLO
11Received: HI!
12Sent buffer= HELLO
13Received: HI!
14Sent buffer= HELLO
15Received: HI!
16Sent buffer= HELLO
17Received: HI!
18Sent buffer= HELLO
19Received: HI!
20^CCaught sigINT!
Create Socket
Select
Sendto data_packet
Recvfrom data_packet
Close socket
socketis used to create a new socket. For example,
client_socket = socket(AF_INET6, SOCK_DGRAM, IPPROTO_UDP);
selectis used in network programming to monitor multiple file descriptors (usually sockets) for read, write, or error conditions. For example,
ret = select(client_socket + 1, &read_fds, NULL, NULL, NULL);
recvfromis commonly used with UDP sockets, where communication is connectionless. it provides information about the source (sender) of the data, including the sender’s IP address and port number. For example,
len = recvfrom(client_socket, buffer, BUFFER_SIZE, 0, NULL, NULL);
sendtois used to send the encoded message to the specified server address and port using a UDP socket. For example,
ret = sendto(client_socket, buffer, strlen(buffer), 0, (struct sockaddr*)&server_addr, sizeof(server_addr));
closeis used to close the socket To free up system resources associated with the socket. For example,
(void)close(client_socket);
See the full program below,
#include <stdio.h>
#include <stdlib.h>
#include <string.h>
#include <unistd.h>
#include <arpa/inet.h>
#include <signal.h>
#define BUFFER_SIZE 1024
int client_socket = -1;
static void sigint_handler(int signo)
{
(void)close(client_socket);
sleep(2);
(void)printf("Caught sigINT!\n");
exit(EXIT_SUCCESS);
}
void validate_convert_port(
char *port_str,
struct sockaddr_in6 *sock_addr)
{
int port;
if (port_str == NULL) {
perror("Invalid port_str\n");
exit(EXIT_FAILURE);
}
if (sock_addr == NULL) {
perror("Invalid sock_addr\n");
exit(EXIT_FAILURE);
}
port = atoi(port_str);
if (port == 0) {
perror("Invalid port\n");
exit(EXIT_FAILURE);
}
sock_addr->sin6_port = htons(
(uint16_t)port);
printf("Port: %d\n",
ntohs(sock_addr->sin6_port));
}
void validate_convert_addr(
char *ip_str,
struct sockaddr_in6 *sock_addr)
{
if (ip_str == NULL) {
perror("Invalid ip_str\n");
exit(EXIT_FAILURE);
}
if (sock_addr == NULL) {
perror("Invalid sock_addr\n");
exit(EXIT_FAILURE);
}
printf("IP Address: %s\n", ip_str);
if (inet_pton(AF_INET6, ip_str,
&(sock_addr->sin6_addr)) <= 0) {
perror("Invalid address\n");
exit(EXIT_FAILURE);
}
}
void recv_data(char *buffer)
{
int ret, len;
len = recvfrom(client_socket,
buffer,
BUFFER_SIZE, 0, NULL, NULL);
if (len > 0) {
buffer[len] = '\0';
(void)printf("Received: %s\n",
buffer);
} else if (len == 0) {
printf("Connection closed\n");
exit(EXIT_FAILURE);
}
}
void register_signal_handler(
int signum,
void (*handler)(int))
{
if (signal(signum, handler) == SIG_ERR)
{
printf("Cannot handle signal\n");
exit(EXIT_FAILURE);
}
}
int main(int argc, char *argv[])
{
int ret, len;
struct sockaddr_in6
server_addr;
fd_set read_fds;
char buffer[BUFFER_SIZE];
char *str = "HI!";
register_signal_handler(SIGINT,
sigint_handler);
if (argc != 3) {
printf("%s<port-number><ip-addr>\n",
argv[0]);
exit(EXIT_FAILURE);
}
memset(&server_addr, 0,
sizeof(server_addr));
server_addr.sin6_family = AF_INET6;
validate_convert_port(argv[1],
&server_addr);
validate_convert_addr(argv[2],
&server_addr);
client_socket = socket(AF_INET6,
SOCK_DGRAM,
IPPROTO_UDP);
if (client_socket < 0) {
perror("socket");
return -1;
}
FD_ZERO(&read_fds);
FD_SET(client_socket, &read_fds);
while (1) {
ret = sendto(client_socket, str,
strlen(str), 0,
(struct sockaddr*)&server_addr,
sizeof(server_addr));
printf("sendbuffer = %s\n", str);
if (ret < 0) {
perror("send error\n");
(void)close(client_socket);
break;
}
ret = select(client_socket + 1,
&read_fds, NULL, NULL, NULL);
if (ret < 0) {
perror("select");
break;
}
if (FD_ISSET(client_socket,
&read_fds)) {
recv_data(buffer);
}
}
(void)close(client_socket);
return 0;
}
1$ gcc -o client client.c
2
3$ sudo ./client 8080 ::1
4
5Port: 8080
6IP Address: ::1
7sendbuffer = HI!
8Received: HELLO
9sendbuffer = HI!
10Received: HELLO
11sendbuffer = HI!
12Received: HELLO
13sendbuffer = HI!
14Received: HELLO
15sendbuffer = HI!
16Received: HELLO
17sendbuffer = HI!
18Received: HELLO
19sendbuffer = HI!
20Received: HELLO
21sendbuffer = HI!
22^CCaught sigINT!
$ sudo ./server 8080 ::1
$ sudo ./client 8080 ::1
program to run with elevated privileges, listen on port 8080, and bind to the loopback address ::1.
<port_number> <ip_address> decided by the user based on the connection.
Default Domain:
By default, the socket is configured to work in the
AF_INET6domain, handling all types of network data.
Additional Domain Support:
We expand the socket’s capabilities to also function in the
PF_INET6domain, allowing it to operate similarly toAF_INET6.
Socket Creation:
We set up a network connection point known as a socket using
socket(PF_INET6, SOCK_DGRAM, IPPROTO_UDP).
Working Scenario:
Despite the change in domain to
PF_INET6, the socket continues to operate the same way, handling general network data.
Socket API |
Learning |
|---|---|
socket |
Create a new socket |
bind |
Associate the socket with a specific address and port |
select |
Monitor multiple file descriptors (usually sockets) for read, write, or error conditions. |
recvfrom |
It provides information about the source (sender) of the data, including the sender’s IP address and port number. |
sendto |
Send the encoded message to the specified server address and port using a UDP socket. |
Previous topic
Current topic
Next topic
Other sockets
Other IPCs