IPV6 UDP server client program with Epoll system call
In this program, you are going to learn
How to create a Socket ?
How to bind a socket ?
How to send a data ?
How to recv a data ?
How to use socket APIs ?
Let us answer few basic questions in this socket
What does socket(AF_INET6, SOCK_DGRAM, IPPROTO_UDP) do?
See Answer
This call creates a UDP socket in the IPv6 address family.
When is it appropriate to use SOCK_DGRAM with IPv6?
See Answer
SOCK_DGRAM is used for fast, connectionless communication,
making it suitable for scenarios where reliability is less critical, such as real-time applications.
What privileges are required to create an IPv6 UDP socket?
See Answer
No special privileges are typically required to create an IPv6 UDP socket.
Can this socket be used for TCP communication?
See Answer
No, this socket is specifically designed for UDP communication.
How does an IPv6 UDP socket differ from an IPv4 UDP socket?
See Answer
IPv6 UDP sockets handle communication using IPv6 addresses, providing a larger address space compared to IPv4.
Can I use IPv6 UDP sockets in a mixed IPv4/IPv6 environment?
See Answer
Yes, most modern systems support IPv6, allowing communication with both IPv4 and IPv6 peers.
How do I specify a port number for an IPv6 UDP socket?
See Answer
Set the port number in the sin6_port field of the struct sockaddr_in6 structure.
Can I use IPv6 UDP sockets for non-blocking I/O?
See Answer
Yes, you can set IPv6 UDP sockets to non-blocking mode using functions like fcntl or ioctl.
How do I handle connection establishment with IPv6 UDP sockets?
See Answer
UDP is connectionless, so there is no explicit connection establishment.
Use the bind function to associate the socket with a local address.
Are there any compatibility issues with older systems when using IPv6 UDP sockets?
See Answer
Compatibility might be an issue on systems lacking IPv6 support. Ensure the target systems support IPv6.
How do I handle socket errors related to network communication?
See Answer
Functions like sendto and recvfrom return -1 on error.
Check the return values and use perror or strerror to print detailed error messages.
When handling socket errors, is it important to close the socket?
See Answer
Yes, it’s generally a good practice to close the socket on error to release system resources. Always follow error-handling best practices.
What is the primary purpose of the epoll system call?
See Answer
To efficiently monitor multiple file descriptors for I/O events
What types of file descriptors can be monitored using epoll?
See Answer
sockets, files, timerfd, socketpair, message_queue, Namedpipes and shared_memory.
What data structure is used by epoll to store events?
See Answer
Hash table
How do you handle errors when using the epoll system call?
See Answer
Check the return value for -1 to detect errors, Use perror to print error messages.
How does epoll handle a set of file descriptors with different states (e.g., reading, writing, exception)?
See Answer
- Create the epoll Instance:
Before monitoring file descriptors, the application creates an epoll instance using the epoll_create system call.
int epoll_fd = epoll_create1(0);
- Register File Discriptors:
The application registers file descriptors with the epoll instance using the epoll_ctl system call. It specifies the file descriptor, the events it is interested in (EPOLLIN for readability, EPOLLOUT for writability, etc.), and a user-defined data associated with the file descriptor.
struct epoll_event event;
event.events = EPOLLIN | EPOLLOUT; // Interested in readability and writability
event.data.fd = my_file_descriptor; // File descriptor to monitor
epoll_ctl(epoll_fd, EPOLL_CTL_ADD, my_file_descriptor, &event);
- Wait for Events:
The application enters a loop where it calls epoll_wait to wait for events. This call blocks until one or more registered file descriptors become ready or until a timeout occurs.
#define MAX_EVENTS 10
struct epoll_event events[MAX_EVENTS];
int num_events = epoll_wait(epoll_fd, events, MAX_EVENTS, timeout_ms);
- Modify or Remove File Descriptors:
The application can dynamically modify or remove file descriptors from the epoll set using the epoll_ctl system call. For example, to modify events for an existing file descriptor:
struct epoll_event new_event;
new_event.events = EPOLLOUT; // Modify to be interested in writability
epoll_ctl(epoll_fd, EPOLL_CTL_MOD, my_file_descriptor, &new_event);
To remove a file descriptor from the epoll set:
epoll_ctl(epoll_fd, EPOLL_CTL_DEL, my_file_descriptor, NULL);
How does epoll Checking Ready File Descriptors?
See Answer
After epoll_wait returns, the application iterates through the returned events to identify which file descriptors are ready and for what types of events.
for (int i = 0; i < num_events; ++i) {
if (events[i].events & EPOLLIN) {
// File descriptor i is ready for reading
}
if (events[i].events & EPOLLOUT) {
// File descriptor i is ready for writing
}
// Check other events if needed (e.g., EPOLLERR, EPOLLHUP)
}
What does it mean if epoll returns 0?
See Answer
No file descriptors are ready within the specified timeout.
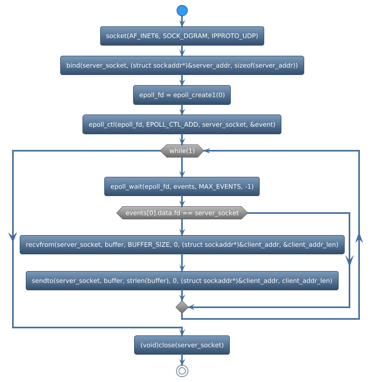
There are many functions used in socket. We can classify those functions based on functionalities.
Create Socket
Bind Socket
Epoll create1
Epoll_ctl
Epoll_wait
Recvfrom data_packet
Sendto data_packet
Close socket
socket()is used to create a new socket. For example,
server_socket = socket(AF_INET6, SOCK_DGRAM, IPPROTO_UDP);
bind()is used to associate the socket with a specific address and port. For example,
ret = bind(server_socket, (struct sockaddr*)&server_addr, sizeof(server_addr));
epoll_create1()creating an epoll instance using epoll_create1, The size parameter is an advisory hint for the kernel regarding the number of file descriptors expected to be monitored, For example,
epoll_fd = epoll_create1(0);
epoll_ctl()After creating an epoll instance, file descriptors are added to it using epoll_ctl, For example,
ret = epoll_ctl(epoll_fd, EPOLL_CTL_ADD, server_socket, &event);
epoll_wait()The application then enters a loop where it waits for events using epoll_wait, For example,
ready_fds = epoll_wait(epoll_fd, events, MAX_EVENTS, -1);
recvfromis commonly used with UDP sockets, where communication is connectionless. it provides information about the source (sender) of the data, including the sender’s IP address and port number. For example,
len = recvfrom(server_socket, buffer, BUFFER_SIZE, 0, (struct sockaddr*)&client_addr, &client_addr_len);
sendtois used to send the encoded message to the specified server address and port using a UDP socket. For example,
ret = sendto(server_socket, buffer, strlen(buffer), 0, (struct sockaddr*)&client_addr, client_addr_len);
closeis used to close the socket To free up system resources associated with the socket. For example,
(void)close(server_socket);
See the full program below,
#include <stdio.h>
#include <stdlib.h>
#include <string.h>
#include <unistd.h>
#include <arpa/inet.h>
#include <signal.h>
#include <sys/epoll.h>
#define BUFFER_SIZE 1024
#define MAX_EVENTS 5
int server_socket = -1;
int epoll_fd = -1;
static void sigint_handler(int signo)
{
(void)close(epoll_fd);
(void)close(server_socket);
sleep(2);
(void)printf("Caught sigINT!\n");
exit(EXIT_SUCCESS);
}
void register_signal_handler(
int signum,
void (*handler)(int))
{
if (signal(signum, handler) == SIG_ERR) {
printf("Cannot handle signal\n");
exit(EXIT_FAILURE);
}
}
void validate_convert_port(
char *port_str,
struct sockaddr_in6 *sock_addr)
{
int port;
if (port_str == NULL) {
perror("Invalid port_str\n");
exit(EXIT_FAILURE);
}
if (sock_addr == NULL) {
perror("Invalid sock_addr\n");
exit(EXIT_FAILURE);
}
port = atoi(port_str);
if (port == 0) {
perror("Invalid port\n");
exit(EXIT_FAILURE);
}
sock_addr->sin6_port = htons(
(uint16_t)port);
printf("Port: %d\n",
ntohs(sock_addr->sin6_port));
}
int main(int argc, char *argv[])
{
int ready_fds;
int ret;
struct sockaddr_in6
server_addr,
client_addr;
char buffer[BUFFER_SIZE];
struct epoll_event
events[MAX_EVENTS];
struct epoll_event event;
socklen_t client_addr_len = sizeof(
client_addr);
register_signal_handler(SIGINT,
sigint_handler);
if (argc != 2) {
printf("%s <port-number>",
argv[0]);
exit(EXIT_FAILURE);
}
memset(&server_addr, 0,
sizeof(server_addr));
server_addr.sin6_family = AF_INET6;
server_addr.sin6_addr = in6addr_any;
validate_convert_port(argv[1],
&server_addr);
server_socket = socket(AF_INET6,
SOCK_DGRAM,
IPPROTO_UDP);
if (server_socket < 0) {
perror("socket");
return -1;
}
ret = bind(server_socket,
(struct sockaddr*)&server_addr,
sizeof(server_addr));
if (ret < 0) {
perror("bind");
(void)close(server_socket);
return -2;
}
epoll_fd = epoll_create1(0);
if (epoll_fd < 0) {
perror("Epoll creation failed");
exit(EXIT_FAILURE);
}
event.events = EPOLLIN;
event.data.fd = server_socket;
ret = epoll_ctl(epoll_fd,
EPOLL_CTL_ADD, server_socket,
&event);
if (ret < 0) {
perror("Epoll_ctl failed");
(void)close(epoll_fd);
(void)close(server_socket);
return -3;
}
while (1) {
ready_fds = epoll_wait(epoll_fd,
events, MAX_EVENTS, -1);
if (ready_fds < 0) {
perror("Epoll wait failed");
(void)close(epoll_fd);
(void)close(server_socket);
break;
}
if (events[0].data.fd ==
server_socket) {
ret = recvfrom(server_socket,
buffer, BUFFER_SIZE, 0,
(struct sockaddr*)&client_addr,
&client_addr_len);
if (ret > 0) {
buffer[ret] = '\0';
printf("Received: %s\n",
buffer);
memset(buffer, 0,
sizeof(buffer));
strncpy(buffer, "HELLO",
strlen("HELLO") + 1);
buffer[strlen(buffer) + 1] = '\0';
ret = sendto(server_socket,
buffer,
strlen(buffer), 0,
(struct sockaddr*)&client_addr,
client_addr_len);
if (ret < 0) {
perror("sendto");
break;
}
} else if (ret < 0) {
perror("recvfrom");
break;
}
printf("Sentbuffer = %s\n",
buffer);
}
}
(void)close(epoll_fd);
(void)close(server_socket);
return 0;
}
1$ gcc -o server server.c
2
3$ sudo ./server 8080
4
5Port: 8080
6Received: HI
7Sentbuffer = HELLO
8Received: HI
9Sentbuffer = HELLO
10Received: HI
11Sentbuffer = HELLO
12Received: HI
13Sentbuffer = HELLO
14Received: HI
15Sentbuffer = HELLO
16Received: HI
17Sentbuffer = HELLO
18Received: HI
19Sentbuffer = HELLO
20Received: HI
21Sentbuffer = HELLO
22Received: HI
23^CCaught sigINT!
There are many functions used in socket. We can classify those functions based on functionalities.
Create Socket
Epoll create1
Epoll_ctl
Epoll_wait
Sendto data_packet
Recvfrom data_packet
Close socket
socketis used to create a new socket. For example,
client_socket = socket(AF_INET6, SOCK_DGRAM, IPPROTO_UDP);
epoll_create1()creating an epoll instance using epoll_create1, The size parameter is an advisory hint for the kernel regarding the number of file descriptors expected to be monitored, For example,
epoll_fd = epoll_create1(0);
epoll_ctl()After creating an epoll instance, file descriptors are added to it using epoll_ctl, For example,
ret = epoll_ctl(epoll_fd, EPOLL_CTL_ADD, client_socket, &event);
epoll_wait()The application then enters a loop where it waits for events using epoll_wait, For example,
ready_fds = epoll_wait(epoll_fd, events, MAX_EVENTS, -1);
sendtois used to send the encoded message to the specified server address and port using a UDP socket. For example,
ret = sendto(client_socket, buffer, strlen(buffer), 0, (struct sockaddr*)&server_addr, sizeof(server_addr));
recvfromis commonly used with UDP sockets, where communication is connectionless. it provides information about the source (sender) of the data, including the sender’s IP address and port number. For example,
len = recvfrom(client_socket, buffer, BUFFER_SIZE, 0, NULL, NULL);
closeis used to close the socket To free up system resources associated with the socket. For example,
(void)close(client_socket);
See the full program below,
#include <stdio.h>
#include <stdlib.h>
#include <string.h>
#include <unistd.h>
#include <arpa/inet.h>
#include <signal.h>
#include <sys/epoll.h>
#define BUFFER_SIZE 1024
#define MAX_EVENTS 2
int client_socket = -1;
int epoll_fd = -1;
static void sigint_handler(int signo)
{
(void)close(epoll_fd);
(void)close(client_socket);
sleep(2);
(void)printf("Caught sigINT!\n");
exit(EXIT_SUCCESS);
}
void validate_convert_port(
char *port_str,
struct sockaddr_in6 *sock_addr)
{
int port;
if (port_str == NULL) {
perror("Invalid port_str\n");
exit(EXIT_FAILURE);
}
if (sock_addr == NULL) {
perror("Invalid sock_addr\n");
exit(EXIT_FAILURE);
}
port = atoi(port_str);
if (port == 0) {
perror("Invalid port\n");
exit(EXIT_FAILURE);
}
sock_addr->sin6_port = htons(
(uint16_t)port);
printf("Port: %d\n",
ntohs(sock_addr->sin6_port));
}
void validate_convert_addr(
char *ip_str,
struct sockaddr_in6 *sock_addr)
{
if (ip_str == NULL) {
perror("Invalid ip_str\n");
exit(EXIT_FAILURE);
}
if (sock_addr == NULL) {
perror("Invalid sock_addr\n");
exit(EXIT_FAILURE);
}
printf("IP Address: %s\n", ip_str);
if (inet_pton(AF_INET6, ip_str,
&(sock_addr->sin6_addr)) <= 0) {
perror("Invalid address\n");
exit(EXIT_FAILURE);
}
}
void recv_data(char *buffer)
{
int ret, len;
len = recvfrom(client_socket,
buffer, BUFFER_SIZE, 0, NULL, NULL);
if (len > 0) {
buffer[len] = '\0';
(void)printf("Received: %s\n",
buffer);
} else if (len == 0) {
printf("Connection closed\n");
exit(EXIT_FAILURE);
}
}
void register_signal_handler(
int signum,
void (*handler)(int))
{
if (signal(signum, handler) == SIG_ERR)
{
printf("Cannot handle signal\n");
exit(EXIT_FAILURE);
}
}
int main(int argc, char *argv[])
{
int ready_fds;
int ret;
struct epoll_event
events[MAX_EVENTS];
struct sockaddr_in6
server_addr;
char buffer[BUFFER_SIZE];
char *str = "HI";
register_signal_handler(SIGINT,
sigint_handler);
if (argc != 3) {
printf("%s<port-number><ip-addr>\n",
argv[0]);
exit(EXIT_FAILURE);
}
memset(&server_addr, 0,
sizeof(server_addr));
server_addr.sin6_family = AF_INET6;
validate_convert_port(argv[1],
&server_addr);
validate_convert_addr(argv[2],
&server_addr);
client_socket = socket(AF_INET6,
SOCK_DGRAM,
IPPROTO_UDP);
if (client_socket < 0) {
perror("socket");
return -1;
}
epoll_fd = epoll_create1(0);
if (epoll_fd < 0) {
perror("Epoll creation failed");
(void)close(client_socket);
return -2;
}
struct epoll_event event;
event.events = EPOLLIN | EPOLLET;
event.data.fd = client_socket;
ret = epoll_ctl(epoll_fd, EPOLL_CTL_ADD,
client_socket, &event);
if (ret < 0) {
perror("Epoll_ctl failed");
(void)close(client_socket);
return -3;
}
while (1) {
ret = sendto(client_socket, str,
strlen(str), 0,
(struct sockaddr*)&server_addr,
sizeof(server_addr));
printf("sendbuffer = %s\n", str);
if (ret < 0) {
perror("send error\n");
(void)close(client_socket);
break;
}
ready_fds = epoll_wait(epoll_fd,
events,
MAX_EVENTS, -1);
if (ready_fds < 0) {
perror("Epoll wait failed");
break;
}
if (events[0].data.fd ==
client_socket) {
recv_data(buffer);
}
}
(void)close(epoll_fd);
(void)close(client_socket);
return 0;
}
1$ gcc -o client client.c
2
3$ sudo ./client 8080 ::1
4
5Port: 8080
6IP Address: ::1
7sendbuffer = HI
8Received: HELLO
9sendbuffer = HI
10Received: HELLO
11sendbuffer = HI
12Received: HELLO
13sendbuffer = HI
14Received: HELLO
15sendbuffer = HI
16Received: HELLO
17sendbuffer = HI
18Received: HELLO
19sendbuffer = HI
20Received: HELLO
21sendbuffer = HI
22^CCaught sigINT!
$ sudo ./server 8080 ::1
$ sudo ./client 8080 ::1
program to run with elevated privileges, listen on port 8080, and bind to the loopback address ::1.
<port_number> <ip_address> decided by the user based on the connection.
Default Domain:
By default, the socket is configured to work in the
AF_INET6domain, handling all types of network data.
Additional Domain Support:
We expand the socket’s capabilities to also function in the
PF_INET6domain, allowing it to operate similarly toAF_INET6.
Socket Creation:
We set up a network connection point known as a socket using
socket(PF_INET6, SOCK_DGRAM, IPPROTO_UDP).
Working Scenario:
Despite the change in domain to
PF_INET6, the socket continues to operate the same way, handling general network data.
Socket API |
Learning |
|---|---|
socket |
Create a new socket |
bind |
Associate the socket with a specific address and port |
epoll |
handles a set of file descriptors with different states, such as reading, writing, and exceptions, by using the struct epoll_event structure and the associated event flags.. |
recvfrom |
It provides information about the source (sender) of the data, including the sender’s IP address and port number. |
sendto |
Send the encoded message to the specified server address and port using a UDP socket. |
Previous topic
Current topic
Next topic
Other sockets
Other IPCs