IPV4 UDP server client program with Select system call

  • In this program, you are going to learn

  • How to create a Socket ?

  • How to bind a socket ?

  • How to send a data ?

  • How to recv a data ?

Let us answer few basic questions in this socket

What does socket(AF_INET SOCK_DGRAM,IPPROTO_UDP) create?

What does AF_INET signify in socket(AF_INET, SOCK_DGRAM, IPPROTO_UDP)?

Why might you choose SOCK_DGRAM when creating a socket?

What is the purpose of IPPROTO_UDP in socket(AF_INET, SOCK_DGRAM, IPPROTO_UDP)?

How does a UDP socket differ from a TCP socket created using socket(AF_INET, SOCK_STREAM, IPPROTO_TCP)?

What is the typical use case for a UDP socket created with socket(AF_INET, SOCK_DGRAM, IPPROTO_UDP)?

How would you bind a specific IP address and port to a UDP socket created using socket(AF_INET, SOCK_DGRAM, IPPROTO_UDP)?

What is the purpose of the select system call in network programming?

How does select help in handling multiple sockets efficiently?

What types of file descriptors can be monitored using select?

What is the significance of the timeout parameter in the select function?

How do you handle errors when using the select system call?

How does select handle a set of file descriptors with different states (e.g., reading, writing, exception)?

How does select Checking Ready File Descriptors?

What does it mean if select returns 0?

@startuml
!theme spacelab
start
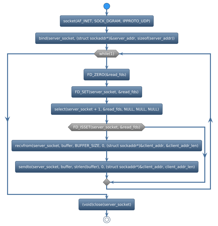
:socket(AF_INET, SOCK_DGRAM, IPPROTO_UDP);
:bind(server_socket, (struct sockaddr*)&server_addr, sizeof(server_addr));
while (while(1)) is (yes)
:FD_ZERO(&read_fds);
:FD_SET(server_socket, &read_fds);
:select(server_socket + 1, &read_fds, NULL, NULL, NULL);
if (FD_ISSET(server_socket, &read_fds)) then (yes)
   :recvfrom(server_socket, buffer, BUFFER_SIZE, 0, (struct sockaddr*)&client_addr, &client_addr_len);
   :sendto(server_socket, buffer, strlen(buffer), 0, (struct sockaddr*)&client_addr, client_addr_len);
else (no)
endif
endwhile (CTRL+c)
:(void)close(server_socket);
stop
@enduml

  • There are many functions used in socket. We can classify those functions based on functionalities.

    • Create Socket

    • Bind Socket

    • Select

    • Recvfrom data_packet

    • Sendto data_packet

    • Close socket

  • socket() is used to create a new socket. For example,

server_socket = socket(AF_INET, SOCK_DGRAM, IPPROTO_UDP);
  • bind() is used to associate the socket with a specific address and port. For example,

ret = bind(server_socket, (struct sockaddr*)&server_addr, sizeof(server_addr));
  • select() is used in network programming to monitor multiple file descriptors (usually sockets) for read, write, or error conditions. For example,

ret = select(server_socket + 1, &read_fds, NULL, NULL, NULL);
  • recvfrom is commonly used with UDP sockets, where communication is connectionless. it provides information about the source (sender) of the data, including the sender’s IP address and port number. For example,

len = recvfrom(server_socket, buffer, BUFFER_SIZE, 0, (struct sockaddr*)&client_addr, &client_addr_len);
  • sendto is used to send the encoded message to the specified server address and port using a UDP socket. For example,

ret = sendto(server_socket, buffer, strlen(buffer), 0, (struct sockaddr*)&client_addr, client_addr_len);
  • close is used to close the socket To free up system resources associated with the socket. For example,

(void)close(server_socket);
  • See the full program below,

#include <stdio.h>
#include <stdlib.h>
#include <string.h>
#include <unistd.h>
#include <arpa/inet.h>
#include <signal.h>

#define BUFFER_SIZE 1024

int server_socket = -1;

static void sigint_handler(int signo)
{
  (void)close(server_socket);
  sleep(2);
  (void)printf("Caught sigINT!\n");
  exit(EXIT_SUCCESS);
}

void register_signal_handler(
int signum,
void (*handler)(int))
{
  if (signal(signum, handler) == 
  SIG_ERR) {
     printf("Cannot handle signal\n");
     exit(EXIT_FAILURE);
  }
}

void validate_convert_port(
char *port_str,
struct sockaddr_in *sock_addr)
{
 int port;

 if (port_str == NULL) {
   perror("Invalid port_str\n");
   exit(EXIT_FAILURE);
 }

 if (sock_addr == NULL) {
   perror("Invalid sock_addr\n");
   exit(EXIT_FAILURE);
 }

 port = atoi(port_str);

 if (port == 0) {
     perror("Invalid port\n");
     exit(EXIT_FAILURE);
 }

 sock_addr->sin_port = htons(
 (uint16_t)port);
 printf("Port: %d\n",
 ntohs(sock_addr->sin_port));
}

void recv_send(
char *buffer,
struct sockaddr_in *client_addr)
{
  int len, ret;

  socklen_t client_addr_len = sizeof(
  client_addr);

  len = recvfrom(server_socket, 
  buffer, BUFFER_SIZE, 0, 
  (struct sockaddr*)&client_addr, 
  &client_addr_len);
      
  if (len > 0) {
    buffer[len] = '\0';
    printf("Received: %s\n", 
    buffer);

    memset(buffer, 0, 
    sizeof(buffer));
    strncpy(buffer, "HELLO", 
    strlen("HELLO") + 1);
    buffer[strlen(buffer) + 1] = '\0';
        
    ret = sendto(server_socket, 
    buffer, 
    strlen(buffer), 0, 
    (struct sockaddr*)&client_addr, 
    client_addr_len);
        
    if (ret < 0) {
       perror("sendto");
       exit(EXIT_FAILURE);
      }
    } else if (len < 0) {
        perror("recvfrom");
        exit(EXIT_FAILURE);
    }
    printf("Sent buffer = %s\n", 
    buffer);
}

int main(int argc, char *argv[]) 
{
  int ret;
  struct sockaddr_in 
  server_addr, 
  client_addr;
  fd_set read_fds;
  char buffer[BUFFER_SIZE];

  register_signal_handler(SIGINT,
      sigint_handler);

  if (argc != 2) {
    printf("%s <port-number>",
        argv[0]);
    exit(EXIT_FAILURE);
  }

  memset(&server_addr, 0, 
  sizeof(server_addr));
  server_addr.sin_family = AF_INET;
  server_addr.sin_addr.s_addr = 
  INADDR_ANY;
  validate_convert_port(argv[1],
  &server_addr);

  server_socket = socket(AF_INET, 
                  SOCK_DGRAM, 
                  IPPROTO_UDP);

  if (server_socket < 0) {
    perror("socket");
    return -3;
  }

  ret = bind(server_socket, 
  (struct sockaddr*)&server_addr, 
  sizeof(server_addr));
  
  if (ret < 0) {
    perror("bind");
    (void)close(server_socket);
    return -4;
  }

  printf("UDP listining\n");

  while (1) {
    FD_ZERO(&read_fds);
    FD_SET(server_socket, &read_fds);

    ret = select(server_socket + 1, 
    &read_fds, NULL, NULL, NULL);

    if (ret < 0) {
      perror("select");
      break;
    }

    if (FD_ISSET(server_socket, 
    &read_fds)) {
      recv_send(buffer, &client_addr);
      sleep(2);     
    }
  }

  (void)close(server_socket);
  
  return 0;
}
 1$ gcc -o server server.c
 2
 3$ sudo ./server 8080
 4
 5Port: 8080
 6UDP listining
 7Received: HI!
 8Sent buffer = HELLO
 9Received: HI!
10Sent buffer = HELLO
11Received: HI!
12Sent buffer = HELLO
13Received: HI!
14Sent buffer = HELLO
15Received: HI!
16Sent buffer = HELLO
17Received: HI!
18Sent buffer = HELLO
19Received: HI!
20Sent buffer = HELLO
21Received: HI!
22Sent buffer = HELLO
23Received: HI!
24Sent buffer = HELLO
25Received: HI!
26^CCaught sigINT!

@startuml
!theme spacelab
start
:socket(AF_INET, SOCK_DGRAM, IPPROTO_UDP);
while (while(1)) is (yes)
:sendto(client_socket, buffer, strlen(buffer), 0, (struct sockaddr*)&server_addr, sizeof(server_addr));
:FD_ZERO(&read_fds);
:FD_SET(client_socket, &read_fds);
:select(client_socket + 1, &read_fds, NULL, NULL, NULL);
if (FD_ISSET(client_socket, &read_fds)) then (yes)
     :recvfrom(client_socket, buffer, BUFFER_SIZE, 0, NULL, NULL);
else (no)
endif
endwhile (CTRL+c)
:(void)close(client_socket);
stop
@enduml

  • Create Socket

  • Select

  • Sendto data_packet

  • Recvfrom data_packet

  • Close socket

  • socket is used to create a new socket. For example,

client_socket = socket(AF_INET, SOCK_DGRAM, IPPROTO_UDP);
  • select is used in network programming to monitor multiple file descriptors (usually sockets) for read, write, or error conditions. For example,

ret = select(client_socket + 1, &read_fds, NULL, NULL, NULL);
  • recvfrom is commonly used with UDP sockets, where communication is connectionless. it provides information about the source (sender) of the data, including the sender’s IP address and port number. For example,

len = recvfrom(client_socket, buffer, BUFFER_SIZE, 0, NULL, NULL);
  • sendto is used to send the encoded message to the specified server address and port using a UDP socket. For example,

ret = sendto(client_socket, buffer, strlen(buffer), 0, (struct sockaddr*)&server_addr, sizeof(server_addr));
  • close is used to close the socket To free up system resources associated with the socket. For example,

(void)close(client_socket);
  • See the full program below,

#include <stdio.h>
#include <stdlib.h>
#include <string.h>
#include <unistd.h>
#include <arpa/inet.h>
#include <signal.h>

#define BUFFER_SIZE 1024

int client_socket = -1;

static void sigint_handler(int signo)
{
  (void)close(client_socket);
  sleep(2);
  (void)printf("Caught sigINT!\n");
  exit(EXIT_SUCCESS);
}

void validate_convert_port(
char *port_str,
struct sockaddr_in *sock_addr)
{
 int port;

 if (port_str == NULL) {
   perror("Invalid port_str\n");
   exit(EXIT_FAILURE);
 }

 if (sock_addr == NULL) {
   perror("Invalid sock_addr\n");
   exit(EXIT_FAILURE);
 }

 port = atoi(port_str);

 if (port == 0) {
   perror("Invalid port\n");
   exit(EXIT_FAILURE);
 }

 sock_addr->sin_port = htons(
 (uint16_t)port);
 printf("Port: %d\n",
 ntohs(sock_addr->sin_port));
}

void validate_convert_addr(
char *ip_str,
struct sockaddr_in *sock_addr)
{
  if (ip_str == NULL) {
   perror("Invalid ip_str\n");
   exit(EXIT_FAILURE);
 }

 if (sock_addr == NULL) {
   perror("Invalid sock_addr\n");
   exit(EXIT_FAILURE);
 }

 printf("IP Address: %s\n", ip_str);

 if (inet_pton(AF_INET, ip_str,
 &(sock_addr->sin_addr)) <= 0) {
    perror("Invalid address\n");
    exit(EXIT_FAILURE);
  }
}

void recv_data(char *buffer)
{
  int ret, len;

  len = recvfrom(client_socket, 
  buffer, 
  BUFFER_SIZE, 0, NULL, NULL);
      
  if (len > 0) {
    buffer[len] = '\0';
    (void)printf("Received: %s\n",
    buffer);

  } else if (len == 0) {
     printf("Connection closed\n");
     exit(EXIT_FAILURE);
   }
}

void register_signal_handler(
int signum,
void (*handler)(int))
{
  if (signal(signum, handler) == SIG_ERR)
  {
     printf("Cannot handle signal\n");
     exit(EXIT_FAILURE);
  }
}

int main(int argc, char *argv[])
{
  int ret, len;
  struct sockaddr_in 
  server_addr;
  fd_set read_fds;
  char buffer[BUFFER_SIZE];
  char *str = "HI!";

  socklen_t tcp_addr_len = sizeof(
  server_addr);

  register_signal_handler(SIGINT,
  sigint_handler);

  if (argc != 3) {
    printf("%s<port-number><ip-addr>\n",
    argv[0]);
    exit(EXIT_FAILURE);
  }

  memset(&server_addr, 0, 
  sizeof(server_addr));
  server_addr.sin_family = AF_INET;
  validate_convert_port(argv[1],
  &server_addr);
  validate_convert_addr(argv[2],
  &server_addr);

  client_socket = socket(AF_INET, 
                  SOCK_DGRAM, 
                  IPPROTO_UDP);

  if (client_socket < 0) {
    perror("socket");
    return -1;
  }

  while (1) {
    ret = sendto(client_socket, str, 
    strlen(str), 0, 
    (struct sockaddr*)&server_addr, 
    sizeof(server_addr));
    printf("sendbuffer = %s\n", str);

    if (ret < 0) {
       perror("send error\n");
       (void)close(client_socket);
       break;
    }
    
    FD_ZERO(&read_fds);
    FD_SET(client_socket, &read_fds);

    ret = select(client_socket + 1, 
    &read_fds, NULL, NULL, NULL);

    if (ret < 0) {
      perror("select");
      break;
    }

    if (FD_ISSET(client_socket, 
    &read_fds)) {
      recv_data(buffer);
    }
  }

  (void)close(client_socket);
  
  return 0;
}

 1$ gcc -o client client.c
 2
 3$ sudo ./client 8080 127.0.0.1
 4
 5Port: 8080
 6IP Address: 127.0.0.1
 7sendbuffer = HI!
 8Received: HELLO
 9sendbuffer = HI!
10Received: HELLO
11sendbuffer = HI!
12Received: HELLO
13sendbuffer = HI!
14Received: HELLO
15sendbuffer = HI!
16Received: HELLO
17sendbuffer = HI!
18Received: HELLO
19sendbuffer = HI!
20Received: HELLO
21sendbuffer = HI!
22Received: HELLO
23sendbuffer = HI!
24^CCaught sigINT!

$ sudo ./server 8080

$ sudo ./client 8080 127.0.0.1

program to run with elevated privileges, listen on port 8080, and bind to the loopback address 127.0.0.1.

<port_number> <ip_address> decided by the user based on the connection.

Default Domain:

By default, the socket is configured to work in the AF_INET domain, handling all types of network data.

Additional Domain Support:

We expand the socket’s capabilities to also function in the PF_INET domain, allowing it to operate similarly to AF_INET.

Socket Creation:

We set up a network connection point known as a socket using socket(PF_INET, SOCK_DGRAM, IPPROTO_UDP).

Working Scenario:

Despite the change in domain to PF_INET, the socket continues to operate the same way, handling general network data.

Socket API

Learning

socket

Create a new socket

bind

Associate the socket with a specific address and port

select

Monitor multiple file descriptors (usually sockets) for read, write, or error conditions.

recvfrom

It provides information about the source (sender) of the data, including the sender’s IP address and port number.

sendto

Send the encoded message to the specified server address and port using a UDP socket.