IPV4 UDP server client program with Epoll system call
In this program, you are going to learn
How to create a Socket ?
How to bind a socket ?
How to send a data ?
How to recv a data ?
How to use socket APIs ?
Let us answer few basic questions in this socket
What does socket(AF_INET SOCK_DGRAM,IPPROTO_UDP) create?
See Answer
A UDP socket
What does AF_INET signify in socket(AF_INET, SOCK_DGRAM, IPPROTO_UDP)?
See Answer
IPv4 address family
Why might you choose SOCK_DGRAM when creating a socket?
See Answer
For connectionless communication
What is the purpose of IPPROTO_UDP in socket(AF_INET, SOCK_DGRAM, IPPROTO_UDP)?
See Answer
It is optional and can be omitted.
How does a UDP socket differ from a TCP socket created using socket(AF_INET, SOCK_STREAM, IPPROTO_TCP)?
See Answer
UDP is connectionless, while TCP is connection-oriented,
What is the typical use case for a UDP socket created with socket(AF_INET, SOCK_DGRAM, IPPROTO_UDP)?
See Answer
DNS resolution
How would you bind a specific IP address and port to a UDP socket created using socket(AF_INET, SOCK_DGRAM, IPPROTO_UDP)?
See Answer
Use the bind() function after creating the socket.
What is the primary purpose of the epoll system call?
See Answer
To efficiently monitor multiple file descriptors for I/O events
What types of file descriptors can be monitored using epoll?
See Answer
sockets, files, timerfd, socketpair, message_queue, Namedpipes and shared_memory.
What data structure is used by epoll to store events?
See Answer
Hash table
How do you handle errors when using the epoll system call?
See Answer
Check the return value for -1 to detect errors, Use perror to print error messages.
How does epoll handle a set of file descriptors with different states (e.g., reading, writing, exception)?
See Answer
- Create the epoll Instance:
Before monitoring file descriptors, the application creates an epoll instance using the epoll_create system call.
int epoll_fd = epoll_create1(0);
- Register File Discriptors:
The application registers file descriptors with the epoll instance using the epoll_ctl system call. It specifies the file descriptor, the events it is interested in (EPOLLIN for readability, EPOLLOUT for writability, etc.), and a user-defined data associated with the file descriptor.
struct epoll_event event;
event.events = EPOLLIN | EPOLLOUT; // Interested in readability and writability
event.data.fd = my_file_descriptor; // File descriptor to monitor
epoll_ctl(epoll_fd, EPOLL_CTL_ADD, my_file_descriptor, &event);
- Wait for Events:
The application enters a loop where it calls epoll_wait to wait for events. This call blocks until one or more registered file descriptors become ready or until a timeout occurs.
#define MAX_EVENTS 10
struct epoll_event events[MAX_EVENTS];
int num_events = epoll_wait(epoll_fd, events, MAX_EVENTS, timeout_ms);
- Modify or Remove File Descriptors:
The application can dynamically modify or remove file descriptors from the epoll set using the epoll_ctl system call. For example, to modify events for an existing file descriptor:
struct epoll_event new_event;
new_event.events = EPOLLOUT; // Modify to be interested in writability
epoll_ctl(epoll_fd, EPOLL_CTL_MOD, my_file_descriptor, &new_event);
To remove a file descriptor from the epoll set:
epoll_ctl(epoll_fd, EPOLL_CTL_DEL, my_file_descriptor, NULL);
How does epoll Checking Ready File Descriptors?
See Answer
After epoll_wait returns, the application iterates through the returned events to identify which file descriptors are ready and for what types of events.
for (int i = 0; i < num_events; ++i) {
if (events[i].events & EPOLLIN) {
// File descriptor i is ready for reading
}
if (events[i].events & EPOLLOUT) {
// File descriptor i is ready for writing
}
// Check other events if needed (e.g., EPOLLERR, EPOLLHUP)
}
What does it mean if epoll returns 0?
See Answer
No file descriptors are ready within the specified timeout.
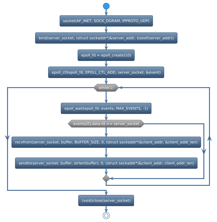
There are many functions used in socket. We can classify those functions based on functionalities.
Create Socket
Bind Socket
Epoll create1
Epoll_ctl
Epoll_wait
Recvfrom data_packet
Sendto data_packet
Close socket
socket()is used to create a new socket. For example,
server_socket = socket(AF_INET, SOCK_DGRAM, IPPROTO_UDP);
bind()is used to associate the socket with a specific address and port. For example,
ret = bind(server_socket, (struct sockaddr*)&server_addr, sizeof(server_addr));
epoll_create1()creating an epoll instance using epoll_create1, The size parameter is an advisory hint for the kernel regarding the number of file descriptors expected to be monitored, For example,
epoll_fd = epoll_create1(0);
epoll_ctl()After creating an epoll instance, file descriptors are added to it using epoll_ctl, For example,
ret = epoll_ctl(epoll_fd, EPOLL_CTL_ADD, server_socket, &event);
epoll_wait()The application then enters a loop where it waits for events using epoll_wait, For example,
ready_fds = epoll_wait(epoll_fd, events, MAX_EVENTS, -1);
recvfromis commonly used with UDP sockets, where communication is connectionless. it provides information about the source (sender) of the data, including the sender’s IP address and port number. For example,
len = recvfrom(server_socket, buffer, BUFFER_SIZE, 0, (struct sockaddr*)&client_addr, &client_addr_len);
sendtois used to send the encoded message to the specified server address and port using a UDP socket. For example,
ret = sendto(server_socket, buffer, strlen(buffer), 0, (struct sockaddr*)&client_addr, client_addr_len);
closeis used to close the socket To free up system resources associated with the socket. For example,
(void)close(server_socket);
See the full program below,
#include <stdio.h>
#include <stdlib.h>
#include <string.h>
#include <unistd.h>
#include <arpa/inet.h>
#include <signal.h>
#include <sys/epoll.h>
#define BUFFER_SIZE 1024
#define MAX_EVENTS 5
int server_socket = -1;
int epoll_fd = -1;
static void sigint_handler(int signo)
{
(void)close(epoll_fd);
(void)close(server_socket);
sleep(2);
(void)printf("Caught sigINT!\n");
exit(EXIT_SUCCESS);
}
void register_signal_handler(
int signum,
void (*handler)(int))
{
if (signal(signum, handler) == SIG_ERR) {
printf("Cannot handle signal\n");
exit(EXIT_FAILURE);
}
}
void validate_convert_port(
char *port_str,
struct sockaddr_in *sock_addr)
{
int port;
if (port_str == NULL) {
perror("Invalid port_str\n");
exit(EXIT_FAILURE);
}
if (sock_addr == NULL) {
perror("Invalid sock_addr\n");
exit(EXIT_FAILURE);
}
port = atoi(port_str);
if (port == 0) {
perror("Invalid port\n");
exit(EXIT_FAILURE);
}
sock_addr->sin_port = htons(
(uint16_t)port);
printf("Port: %d\n",
ntohs(sock_addr->sin_port));
}
void recv_send(
char *buffer,
struct sockaddr_in *client_addr)
{
int len, ret;
socklen_t client_addr_len = sizeof(
client_addr);
len = recvfrom(server_socket,
buffer, BUFFER_SIZE, 0,
(struct sockaddr*)&client_addr,
&client_addr_len);
if (len > 0) {
buffer[len] = '\0';
printf("Received: %s\n",
buffer);
memset(buffer, 0,
sizeof(buffer));
strncpy(buffer, "HELLO",
strlen("HELLO") + 1);
buffer[strlen(buffer) + 1] = '\0';
ret = sendto(server_socket,
buffer,
strlen(buffer), 0,
(struct sockaddr*)&client_addr,
client_addr_len);
if (ret < 0) {
perror("sendto");
exit(EXIT_FAILURE);
}
} else if (len < 0) {
perror("recvfrom");
exit(EXIT_FAILURE);
}
printf("Sentbuffer = %s\n",
buffer);
}
int main(int argc, char *argv[])
{
int ready_fds;
int ret;
struct sockaddr_in
server_addr,
client_addr;
char buffer[BUFFER_SIZE];
struct epoll_event
events[MAX_EVENTS];
struct epoll_event event;
register_signal_handler(SIGINT,
sigint_handler);
if (argc != 2) {
printf("%s <port-number>",
argv[0]);
exit(EXIT_FAILURE);
}
memset(&server_addr, 0,
sizeof(server_addr));
server_addr.sin_family = AF_INET;
server_addr.sin_addr.s_addr =
INADDR_ANY;
validate_convert_port(argv[1],
&server_addr);
server_socket = socket(AF_INET,
SOCK_DGRAM,
IPPROTO_UDP);
if (server_socket < 0) {
perror("socket");
return -1;
}
ret = bind(server_socket,
(struct sockaddr*)&server_addr,
sizeof(server_addr));
if (ret < 0) {
perror("bind");
(void)close(server_socket);
return -2;
}
epoll_fd = epoll_create1(0);
if (epoll_fd < 0) {
perror("Epoll creation failed");
exit(EXIT_FAILURE);
}
event.events = EPOLLIN;
event.data.fd = server_socket;
ret = epoll_ctl(epoll_fd,
EPOLL_CTL_ADD, server_socket,
&event);
if (ret < 0) {
perror("Epoll_ctl failed");
(void)close(epoll_fd);
(void)close(server_socket);
return -3;
}
while (1) {
ready_fds = epoll_wait(epoll_fd,
events, MAX_EVENTS, -1);
if (ready_fds < 0) {
perror("Epoll wait failed");
(void)close(epoll_fd);
(void)close(server_socket);
break;
}
if (events[0].data.fd == server_socket) {
recv_send(buffer, &client_addr);
}
}
(void)close(epoll_fd);
(void)close(server_socket);
return 0;
}
1$ gcc -o server server.c
2
3$ sudo ./server 8080
4
5Port: 8080
6Received: HI
7Sentbuffer = HELLO
8Received: HI
9Sentbuffer = HELLO
10Received: HI
11Sentbuffer = HELLO
12Received: HI
13Sentbuffer = HELLO
14Received: HI
15Sentbuffer = HELLO
16Received: HI
17Sentbuffer = HELLO
18Received: HI
19Sentbuffer = HELLO
20Received: HI
21Sentbuffer = HELLO
22Received: HI
23^CCaught sigINT!
There are many functions used in socket. We can classify those functions based on functionalities.
Create Socket
Epoll create1
Epoll_ctl
Epoll_wait
Sendto data_packet
Recvfrom data_packet
Close socket
socketis used to create a new socket. For example,
client_socket = socket(AF_INET, SOCK_DGRAM, IPPROTO_UDP);
epoll_create1()creating an epoll instance using epoll_create1, The size parameter is an advisory hint for the kernel regarding the number of file descriptors expected to be monitored, For example,
epoll_fd = epoll_create1(0);
epoll_ctl()After creating an epoll instance, file descriptors are added to it using epoll_ctl, For example,
ret = epoll_ctl(epoll_fd, EPOLL_CTL_ADD, client_socket, &event);
epoll_wait()The application then enters a loop where it waits for events using epoll_wait, For example,
ready_fds = epoll_wait(epoll_fd, events, MAX_EVENTS, -1);
sendtois used to send the encoded message to the specified server address and port using a UDP socket. For example,
ret = sendto(client_socket, buffer, strlen(buffer), 0, (struct sockaddr*)&server_addr, sizeof(server_addr));
recvfromis commonly used with UDP sockets, where communication is connectionless. it provides information about the source (sender) of the data, including the sender’s IP address and port number. For example,
len = recvfrom(client_socket, buffer, BUFFER_SIZE, 0, NULL, NULL);
closeis used to close the socket To free up system resources associated with the socket. For example,
(void)close(client_socket);
See the full program below,
#include <stdio.h>
#include <stdlib.h>
#include <string.h>
#include <unistd.h>
#include <arpa/inet.h>
#include <signal.h>
#include <sys/epoll.h>
#define BUFFER_SIZE 1024
#define MAX_EVENTS 2
int client_socket = -1;
int epoll_fd = -1;
static void sigint_handler(int signo)
{
(void)close(epoll_fd);
(void)close(client_socket);
sleep(2);
(void)printf("Caught sigINT!\n");
exit(EXIT_SUCCESS);
}
void validate_convert_port(
char *port_str,
struct sockaddr_in *sock_addr)
{
int port;
if (port_str == NULL) {
perror("Invalid port_str\n");
exit(EXIT_FAILURE);
}
if (sock_addr == NULL) {
perror("Invalid sock_addr\n");
exit(EXIT_FAILURE);
}
port = atoi(port_str);
if (port == 0) {
perror("Invalid port\n");
exit(EXIT_FAILURE);
}
sock_addr->sin_port = htons(
(uint16_t)port);
printf("Port: %d\n",
ntohs(sock_addr->sin_port));
}
void validate_convert_addr(
char *ip_str,
struct sockaddr_in *sock_addr)
{
if (ip_str == NULL) {
perror("Invalid ip_str\n");
exit(EXIT_FAILURE);
}
if (sock_addr == NULL) {
perror("Invalid sock_addr\n");
exit(EXIT_FAILURE);
}
printf("IP Address: %s\n", ip_str);
if (inet_pton(AF_INET, ip_str,
&(sock_addr->sin_addr)) <= 0) {
perror("Invalid address\n");
exit(EXIT_FAILURE);
}
}
void recv_data(char *buffer)
{
int ret, len;
len = recvfrom(client_socket,
buffer, BUFFER_SIZE, 0, NULL, NULL);
if (len > 0) {
buffer[len] = '\0';
(void)printf("Received: %s\n",
buffer);
} else if (len == 0) {
printf("Connection closed\n");
exit(EXIT_FAILURE);
}
}
void register_signal_handler(
int signum,
void (*handler)(int))
{
if (signal(signum, handler) == SIG_ERR)
{
printf("Cannot handle signal\n");
exit(EXIT_FAILURE);
}
}
int main(int argc, char *argv[])
{
int ready_fds;
int ret;
struct epoll_event
events[MAX_EVENTS];
struct sockaddr_in
server_addr;
char buffer[BUFFER_SIZE];
char *str = "HI";
register_signal_handler(SIGINT,
sigint_handler);
if (argc != 3) {
printf("%s<port-number><ip-addr>\n",
argv[0]);
exit(EXIT_FAILURE);
}
memset(&server_addr, 0,
sizeof(server_addr));
server_addr.sin_family = AF_INET;
validate_convert_port(argv[1],
&server_addr);
validate_convert_addr(argv[2],
&server_addr);
client_socket = socket(AF_INET,
SOCK_DGRAM,
IPPROTO_UDP);
if (client_socket < 0) {
perror("socket");
return -1;
}
epoll_fd = epoll_create1(0);
if (epoll_fd < 0) {
perror("Epoll creation failed");
(void)close(client_socket);
return -2;
}
struct epoll_event event;
event.events = EPOLLIN | EPOLLET;
event.data.fd = client_socket;
ret = epoll_ctl(epoll_fd, EPOLL_CTL_ADD,
client_socket, &event);
if (ret < 0) {
perror("Epoll_ctl failed");
(void)close(client_socket);
return -3;
}
while (1) {
ret = sendto(client_socket, str,
strlen(str), 0,
(struct sockaddr*)&server_addr,
sizeof(server_addr));
printf("sendbuffer = %s\n", str);
if (ret < 0) {
perror("send error\n");
(void)close(client_socket);
break;
}
ready_fds = epoll_wait(epoll_fd,
events,
MAX_EVENTS, -1);
if (ready_fds < 0) {
perror("Epoll wait failed");
break;
}
if (events[0].data.fd ==
client_socket) {
recv_data(buffer);
}
}
(void)close(epoll_fd);
(void)close(client_socket);
return 0;
}
1$ gcc -o client client.c
2
3$ sudo ./client 8080 127.0.0.1
4
5Port: 8080
6IP Address: 127.0.0.1
7sendbuffer = HI
8Received: HELLO
9sendbuffer = HI
10Received: HELLO
11sendbuffer = HI
12Received: HELLO
13sendbuffer = HI
14Received: HELLO
15sendbuffer = HI
16Received: HELLO
17sendbuffer = HI
18Received: HELLO
19sendbuffer = HI
20Received: HELLO
21sendbuffer = HI
22^CCaught sigINT!
$ sudo ./server 8080 127.0.0.1
$ sudo ./client 8080 127.0.0.1
program to run with elevated privileges, listen on port 8080, and bind to the loopback address 127.0.0.1.
<port_number> <ip_address> decided by the user based on the connection.
Default Domain:
By default, the socket is configured to work in the
AF_INETdomain, handling all types of network data.
Additional Domain Support:
We expand the socket’s capabilities to also function in the
PF_INETdomain, allowing it to operate similarly toAF_INET.
Socket Creation:
We set up a network connection point known as a socket using
socket(PF_INET, SOCK_DGRAM, IPPROTO_UDP).
Working Scenario:
Despite the change in domain to
PF_INET, the socket continues to operate the same way, handling general network data.
Socket API |
Learning |
|---|---|
socket |
Create a new socket |
bind |
Associate the socket with a specific address and port |
epoll |
handles a set of file descriptors with different states, such as reading, writing, and exceptions, by using the struct epoll_event structure and the associated event flags.. |
recvfrom |
It provides information about the source (sender) of the data, including the sender’s IP address and port number. |
sendto |
Send the encoded message to the specified server address and port using a UDP socket. |
Previous topic
Current topic
Next topic
Other sockets
Other IPCs