af unix udp server client program with Select system call
In this program, you are going to learn
How to create a Socket ?
How to bind a socket ?
How to send a data ?
How to recv a data ?
Let us answer few basic questions in this socket
What does socket(AF_UNIX, SOCK_DGRAM, 0) do?
See Answer
Creates a Unix domain socket for datagram communication.
How does AF_UNIX differ from AF_INET in sockets?
See Answer
AF_UNIX is for local communication using file system paths, while
AF_INET is for network communication using IP addresses.
Why choose SOCK_DGRAM as the socket type?
See Answer
It enables connectionless, datagram-oriented communication.
What does the third parameter (0) indicate in socket(AF_UNIX, SOCK_DGRAM, 0)?
See Answer
The system chooses the default protocol for the specified domain and type.
What role does the file system path play in AF_UNIX datagram sockets?
See Answer
Serves as the address for Unix domain datagram sockets.
How does error handling work with the socket call?
See Answer
Check the return value; if it’s -1, an error occurred. Use appropriate error-handling mechanisms.
How is data flow managed in AF_UNIX datagram sockets?
See Answer
Data is sent and received in discrete, independent units known as datagrams.
Can a Unix domain datagram socket connect to multiple servers?
See Answer
Yes, each datagram is independent, allowing communication with multiple servers.
What happens if the specified file system path in AF_UNIX datagram sockets doesn’t exist?
See Answer
Typically results in an error; the path should exist or be creatable.
Are AF_UNIX datagram sockets suitable for bi-directional communication?
See Answer
Yes, they can handle both sending and receiving data independently.
What is the purpose of the select system call in network programming?
See Answer
To block and wait for activity on one or more file descriptors.
How does select help in handling multiple sockets efficiently?
See Answer
It provides a way to wait for readiness on multiple sockets without blocking the entire program.
What types of file descriptors can be monitored using select?
See Answer
sockets, files, timerfd, socketpair, message_queue, Namedpipes and shared_memory.
What is the significance of the timeout parameter in the select function?
See Answer
It specifies the maximum duration to wait for any file descriptor to become ready.
How do you handle errors when using the select system call?
See Answer
Check the return value for -1 to detect errors, Use perror to print error messages.
How does select handle a set of file descriptors with different states (e.g., reading, writing, exception)?
See Answer
- Preparing File Descriptor Sets:
select(readfds, writefds, exceptfds);- Setting Up Readiness Conditions:
If you are interested in monitoring file descriptors for readability, you add them to the readfds set.
FD_ZERO(&readfds);FD_SET(fd1, &readfds);- Setting Up Writability Conditions:
If you are interested in monitoring file descriptors for writability, you add them to the writefds set.
FD_ZERO(&writefds);FD_SET(fd2, &writefds);- Setting Up Exceptional Conditions:
If you are interested in monitoring file descriptors for exceptional conditions, you add them to the exceptfds set.
FD_ZERO(&exceptfds);FD_SET(fd3, &exceptfds);
How does select Checking Ready File Descriptors?
See Answer
After select returns, you can check the sets to determine which file descriptors are ready for the specified conditions.
if (FD_ISSET(fd1, &readfds)) {
// fd1 is ready for reading
}
if (FD_ISSET(fd3, &writefds)) {
// fd2 is ready for writing
}
if (FD_ISSET(fd4, &exceptfds)) {
// fd3 has an exceptional condition
}
What does it mean if select returns 0?
See Answer
No file descriptors are ready within the specified timeout.
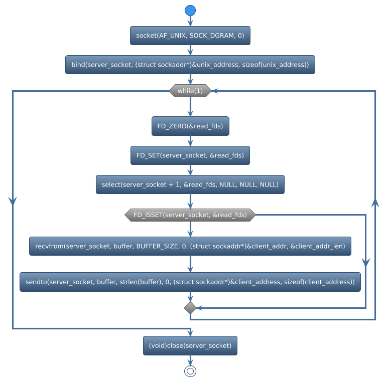
There are many functions used in socket. We can classify those functions based on functionalities.
Create Socket
Bind Socket
Select
Recvfrom data_packet
Sendto data_packet
Close socket
socket()is used to create a new socket. For example,
server_socket = socket(AF_UNIX, SOCK_DGRAM, 0);
bind()is used to associate the socket with a specific address and port. For example,
ret = bind(server_socket, (struct sockaddr*)&unix_address, sizeof(unix_address));
select()is used in network programming to monitor multiple file descriptors (usually sockets) for read, write, or error conditions. For example,
ret = select(server_socket + 1, &read_fds, NULL, NULL, NULL);
recvfromis commonly used with UDP sockets, where communication is connectionless. it provides information about the source (sender) of the data, including the sender’s IP address and port number. For example,
len = recvfrom(server_socket, buffer, BUFFER_SIZE, 0, (struct sockaddr*)&client_addr, &client_addr_len);
sendtois used to send the encoded message to the specified server address and port using a UDP socket. For example,
ret = sendto(server_socket, buffer, strlen(buffer), 0, (struct sockaddr*)&client_address, sizeof(client_address));
closeis used to close the socket To free up system resources associated with the socket. For example,
(void)close(server_socket);
See the full program below,
#include <stdio.h>
#include <stdlib.h>
#include <string.h>
#include <unistd.h>
#include <sys/socket.h>
#include <sys/un.h>
#include <signal.h>
#define SOCKET_PATH "/tmp/udp_server_socket"
#define SOCKET_CLIENT "/tmp/udp_client_socket"
#define BUFFER_SIZE 1024
int server_socket = -1;
static void sigint_handler(int signo)
{
unlink(SOCKET_PATH);
unlink(SOCKET_CLIENT);
(void)close(server_socket);
sleep(2);
printf("Caught sigINT!\n");
exit(EXIT_SUCCESS);
}
void register_signal_handler(
int signum,
void (*handler)(int))
{
if (signal(signum, handler) ==
SIG_ERR) {
printf("Cannot handle signal\n");
exit(EXIT_FAILURE);
}
}
void recv_data(
char *buffer,
struct sockaddr_un *client_addr)
{
int len;
socklen_t client_addr_len = sizeof(
client_addr);
len = recvfrom(server_socket,
buffer, BUFFER_SIZE, 0,
(struct sockaddr*)&client_addr,
&client_addr_len);
if (len > 0) {
buffer[len] = '\0';
printf("Received: %s\n",
buffer);
} else if (len < 0) {
perror("recvfrom");
exit(EXIT_FAILURE);
}
}
int main(void)
{
struct sockaddr_un
unix_address,
client_address;
fd_set read_fds;
int ret;
char buffer[BUFFER_SIZE];
register_signal_handler(SIGINT,
sigint_handler);
memset(&unix_address, 0,
sizeof(unix_address));
unix_address.sun_family = AF_UNIX;
strncpy(unix_address.sun_path,
SOCKET_PATH,
sizeof(unix_address.sun_path) - 1);
unlink(SOCKET_PATH);
memset(&client_address, 0,
sizeof(client_address));
client_address.sun_family = AF_UNIX;
strncpy(client_address.sun_path,
SOCKET_CLIENT,
sizeof(client_address.sun_path) - 1);
server_socket = socket(AF_UNIX,
SOCK_DGRAM, 0);
if(server_socket < 0) {
perror("socket");
return -1;
}
ret = bind(server_socket,
(struct sockaddr *)&unix_address,
sizeof(unix_address));
if (ret < 0) {
perror("bind");
(void)close(server_socket);
return -2;
}
while (1) {
FD_ZERO(&read_fds);
FD_SET(server_socket, &read_fds);
ret = select(server_socket + 1,
&read_fds, NULL, NULL, NULL);
if (ret < 0) {
perror("select");
break;
}
if (FD_ISSET(server_socket,
&read_fds)) {
recv_data(buffer, &unix_address);
memset(buffer, 0,
sizeof(buffer));
strncpy(buffer, "HELLO",
strlen("HELLO") + 1);
buffer[strlen(buffer)
+ 1] = '\0';
ret = sendto(server_socket,
buffer, strlen(buffer), 0,
(struct sockaddr *)&client_address,
sizeof(client_address));
if (ret == -1) {
perror("sendto error");
break;
} else {
printf("sentbufffer = %s\n",
buffer);
}
}
}
(void)close(server_socket);
return 0;
}
1$ gcc -o server server.c
2
3$ sudo ./server
4
5Received: Hello, Server!
6sentbufffer = HELLO
7Received: Hello, Server!
8sentbufffer = HELLO
9Received: Hello, Server!
10sentbufffer = HELLO
11Received: Hello, Server!
12sentbufffer = HELLO
13Received: Hello, Server!
14sentbufffer = HELLO
15Received: Hello, Server!
16sentbufffer = HELLO
17Received: Hello, Server!
18sentbufffer = HELLO
19Received: Hello, Server!
20sentbufffer = HELLO
21Received: Hello, Server!
22sentbufffer = HELLO
23Received: Hello, Server!
24sentbufffer = HELLO
25^CCaught sigINT!
There are many functions used in socket. We can classify those functions based on functionalities.
Create Socket
Bind
Select
Sendto data_packet
Recvfrom data_packet
Close socket
socketis used to create a new socket. For example,
client_socket = socket(AF_UNIX, SOCK_DGRAM, 0);
bind()is used to associate the socket with a specific address and port. For example,
ret = bind(client_socket, (struct sockaddr*)&client_address, sizeof(client_address));
selectis used in network programming to monitor multiple file descriptors (usually sockets) for read, write, or error conditions. For example,
ret = select(client_socket + 1, &read_fds, NULL, NULL, NULL);
recvfromis commonly used with UDP sockets, where communication is connectionless. it provides information about the source (sender) of the data, including the sender’s IP address and port number. For example,
len = recvfrom(client_socket, buffer, sizeof(buffer), 0, NULL, NULL);
sendtois used to send the encoded message to the specified server address and port using a UDP socket. For example,
ret = sendto(client_socket, buffer, strlen(buffer), 0, (struct sockaddr*)&server_address, sizeof(server_address));
closeis used to close the socket To free up system resources associated with the socket. For example,
(void)close(client_socket);
See the full program below,
#include <stdio.h>
#include <stdlib.h>
#include <string.h>
#include <unistd.h>
#include <sys/socket.h>
#include <sys/un.h>
#include <signal.h>
#define SOCKET_PATH "/tmp/udp_server_socket"
#define SOCKET_CLIENT "/tmp/udp_client_socket"
int client_socket = -1;
static void sigint_handler(int signo)
{
unlink(SOCKET_PATH);
unlink(SOCKET_CLIENT);
(void)close(client_socket);
sleep(2);
printf("Caught sigINT!\n");
exit(EXIT_SUCCESS);
}
void recv_data(char *buffer)
{
int ret, len;
len = recvfrom(client_socket,
buffer,
sizeof(buffer), 0, NULL, NULL);
if (len > 0) {
buffer[len] = '\0';
(void)printf("Received: %s\n",
buffer);
} else if (len == 0) {
printf("Connection closed\n");
exit(EXIT_FAILURE);
}
}
void register_signal_handler(
int signum,
void (*handler)(int))
{
if (signal(signum, handler) == SIG_ERR)
{
printf("Cannot handle signal\n");
exit(EXIT_FAILURE);
}
}
int main(void)
{
struct sockaddr_un
server_address,
client_address;
char buffer[1024];
const char *message
= "Hello, Server!";
int ret;
fd_set read_fds;
register_signal_handler(SIGINT,
sigint_handler);
memset(&server_address, 0,
sizeof(server_address));
server_address.sun_family = AF_UNIX;
strncpy(server_address.sun_path,
SOCKET_PATH,
sizeof(server_address.sun_path) - 1);
memset(&client_address, 0,
sizeof(client_address));
client_address.sun_family = AF_UNIX;
strncpy(client_address.sun_path,
SOCKET_CLIENT,
sizeof(client_address.sun_path) - 1);
unlink(SOCKET_CLIENT);
client_socket = socket(AF_UNIX,
SOCK_DGRAM, 0);
if (client_socket < 0) {
perror("socket");
return -1;
}
ret = bind(client_socket,
(struct sockaddr *)&client_address,
sizeof(client_address));
if (ret < 0) {
perror("bind");
(void)close(client_socket);
return -2;
}
while(1) {
ret = sendto(client_socket,
message, strlen(message), 0,
(struct sockaddr *)&server_address,
sizeof(server_address));
if (ret == -1) {
perror("sendto error");
break;
} else {
printf("sentbuffer = %s\n",
message);
}
FD_ZERO(&read_fds);
FD_SET(client_socket, &read_fds);
ret = select(client_socket + 1,
&read_fds, NULL, NULL, NULL);
if (ret < 0) {
perror("select");
break;
}
if (FD_ISSET(client_socket,
&read_fds)) {
recv_data(buffer);
}
}
(void)close(client_socket);
return 0;
}
1$ gcc -o client client.c
2
3$ sudo ./client
4
5sentbuffer = Hello, Server!
6Received: HELLO
7sentbuffer = Hello, Server!
8Received: HELLO
9sentbuffer = Hello, Server!
10Received: HELLO
11sentbuffer = Hello, Server!
12Received: HELLO
13sentbuffer = Hello, Server!
14Received: HELLO
15sentbuffer = Hello, Server!
16Received: HELLO
17sentbuffer = Hello, Server!
18Received: HELLO
19sentbuffer = Hello, Server!
20Received: HELLO
21sentbuffer = Hello, Server!
22Received: HELLO
23^CCaught sigINT!
Socket API |
Learning |
|---|---|
socket |
Create a new socket |
bind |
Associate the socket with a specific address and port |
select |
Monitor multiple file descriptors (usually sockets) for read, write, or error conditions. |
recvfrom |
It provides information about the source (sender) of the data, including the sender’s IP address and port number. |
sendto |
Send the encoded message to the specified server address and port using a UDP socket. |
Previous topic
Current topic
Next topic
Other sockets
Other IPCs