af unix udp server client program with Epoll system call
In this program, you are going to learn
How to create a Socket ?
How to bind a socket ?
How to send a data ?
How to recv a data ?
How to use socket APIs ?
Let us answer few basic questions in this socket
What does socket(AF_UNIX, SOCK_DGRAM, 0) do?
See Answer
Creates a Unix domain socket for datagram communication.
How does AF_UNIX differ from AF_INET in sockets?
See Answer
AF_UNIX is for local communication using file system paths, while
AF_INET is for network communication using IP addresses.
Why choose SOCK_DGRAM as the socket type?
See Answer
It enables connectionless, datagram-oriented communication.
What does the third parameter (0) indicate in socket(AF_UNIX, SOCK_DGRAM, 0)?
See Answer
The system chooses the default protocol for the specified domain and type.
What role does the file system path play in AF_UNIX datagram sockets?
See Answer
Serves as the address for Unix domain datagram sockets.
How does error handling work with the socket call?
See Answer
Check the return value; if it’s -1, an error occurred. Use appropriate error-handling mechanisms.
How is data flow managed in AF_UNIX datagram sockets?
See Answer
Data is sent and received in discrete, independent units known as datagrams.
Can a Unix domain datagram socket connect to multiple servers?
See Answer
Yes, each datagram is independent, allowing communication with multiple servers.
What happens if the specified file system path in AF_UNIX datagram sockets doesn’t exist?
See Answer
Typically results in an error; the path should exist or be creatable.
Are AF_UNIX datagram sockets suitable for bi-directional communication?
See Answer
Yes, they can handle both sending and receiving data independently.
What is the primary purpose of the epoll system call?
See Answer
To efficiently monitor multiple file descriptors for I/O events
What types of file descriptors can be monitored using epoll?
See Answer
sockets, files, timerfd, socketpair, message_queue, Namedpipes and shared_memory.
What data structure is used by epoll to store events?
See Answer
Hash table
How do you handle errors when using the epoll system call?
See Answer
Check the return value for -1 to detect errors, Use perror to print error messages.
How does epoll handle a set of file descriptors with different states (e.g., reading, writing, exception)?
See Answer
- Create the epoll Instance:
Before monitoring file descriptors, the application creates an epoll instance using the epoll_create system call.
int epoll_fd = epoll_create1(0);
- Register File Discriptors:
The application registers file descriptors with the epoll instance using the epoll_ctl system call. It specifies the file descriptor, the events it is interested in (EPOLLIN for readability, EPOLLOUT for writability, etc.), and a user-defined data associated with the file descriptor.
struct epoll_event event;
event.events = EPOLLIN | EPOLLOUT; // Interested in readability and writability
event.data.fd = my_file_descriptor; // File descriptor to monitor
epoll_ctl(epoll_fd, EPOLL_CTL_ADD, my_file_descriptor, &event);
- Wait for Events:
The application enters a loop where it calls epoll_wait to wait for events. This call blocks until one or more registered file descriptors become ready or until a timeout occurs.
#define MAX_EVENTS 10
struct epoll_event events[MAX_EVENTS];
int num_events = epoll_wait(epoll_fd, events, MAX_EVENTS, timeout_ms);
- Modify or Remove File Descriptors:
The application can dynamically modify or remove file descriptors from the epoll set using the epoll_ctl system call. For example, to modify events for an existing file descriptor:
struct epoll_event new_event;
new_event.events = EPOLLOUT; // Modify to be interested in writability
epoll_ctl(epoll_fd, EPOLL_CTL_MOD, my_file_descriptor, &new_event);
To remove a file descriptor from the epoll set:
epoll_ctl(epoll_fd, EPOLL_CTL_DEL, my_file_descriptor, NULL);
How does epoll Checking Ready File Descriptors?
See Answer
After epoll_wait returns, the application iterates through the returned events to identify which file descriptors are ready and for what types of events.
for (int i = 0; i < num_events; ++i) {
if (events[i].events & EPOLLIN) {
// File descriptor i is ready for reading
}
if (events[i].events & EPOLLOUT) {
// File descriptor i is ready for writing
}
// Check other events if needed (e.g., EPOLLERR, EPOLLHUP)
}
What does it mean if epoll returns 0?
See Answer
No file descriptors are ready within the specified timeout.
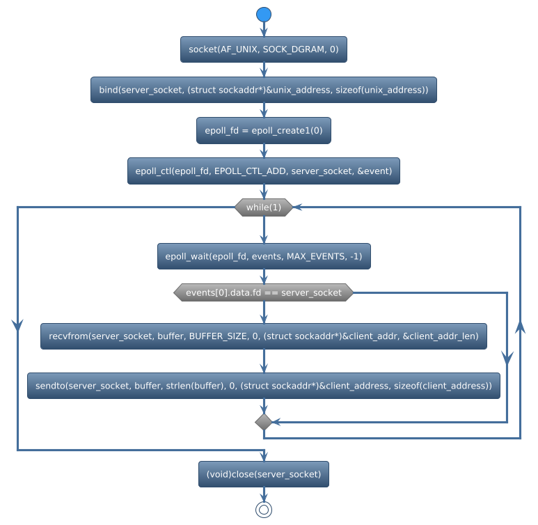
There are many functions used in socket. We can classify those functions based on functionalities.
Create Socket
Bind Socket
Epoll create1
Epoll_ctl
Epoll_wait
Recvfrom data_packet
Sendto data_packet
Close socket
socket()is used to create a new socket. For example,
server_socket = socket(AF_UNIX, SOCK_DGRAM, 0);
bind()is used to associate the socket with a specific address and port. For example,
ret = bind(server_socket, (struct sockaddr*)&server_address, sizeof(server_address));
epoll_create1()creating an epoll instance using epoll_create1, The size parameter is an advisory hint for the kernel regarding the number of file descriptors expected to be monitored, For example,
epoll_fd = epoll_create1(0);
epoll_ctl()After creating an epoll instance, file descriptors are added to it using epoll_ctl, For example,
ret = epoll_ctl(epoll_fd, EPOLL_CTL_ADD, server_socket, &event);
epoll_wait()The application then enters a loop where it waits for events using epoll_wait, For example,
ready_fds = epoll_wait(epoll_fd, events, MAX_EVENTS, -1);
recvfromis commonly used with UDP sockets, where communication is connectionless. it provides information about the source (sender) of the data, including the sender’s IP address and port number. For example,
len = recvfrom(server_socket, buffer, BUFFER_SIZE, 0, (struct sockaddr*)&client_addr, &client_addr_len);
sendtois used to send the encoded message to the specified server address and port using a UDP socket. For example,
ret = sendto(server_socket, buffer, strlen(buffer), 0, (struct sockaddr*)&client_address, sizeof(client_address));
closeis used to close the socket To free up system resources associated with the socket. For example,
(void)close(server_socket);
See the full program below,
#include <stdio.h>
#include <stdlib.h>
#include <string.h>
#include <unistd.h>
#include <sys/socket.h>
#include <sys/un.h>
#include <signal.h>
#include <sys/epoll.h>
#define SOCKET_PATH "/tmp/udp_server_socket"
#define SOCKET_CLIENT "/tmp/udp_client_socket"
#define BUFFER_SIZE 1024
#define MAX_EVENTS 5
int server_socket = -1;
int epoll_fd = -1;
static void sigint_handler(int signo)
{
unlink(SOCKET_PATH);
unlink(SOCKET_CLIENT);
(void)close(server_socket);
sleep(2);
printf("Caught sigINT!\n");
exit(EXIT_SUCCESS);
}
void register_signal_handler(
int signum,
void (*handler)(int))
{
if (signal(signum, handler) ==
SIG_ERR) {
printf("Cannot handle signal\n");
exit(EXIT_FAILURE);
}
}
void recv_data(
char *buffer,
struct sockaddr_un *client_addr)
{
int len;
socklen_t client_addr_len = sizeof(
client_addr);
len = recvfrom(server_socket,
buffer, BUFFER_SIZE, 0,
(struct sockaddr*)&client_addr,
&client_addr_len);
if (len > 0) {
buffer[len] = '\0';
printf("Received: %s\n",
buffer);
} else if (len < 0) {
perror("recvfrom");
exit(EXIT_FAILURE);
}
}
int main(void)
{
struct sockaddr_un
unix_address,
client_address;
int ret;
int ready_fds;
char buffer[BUFFER_SIZE];
struct epoll_event
events[MAX_EVENTS];
struct epoll_event
event;
register_signal_handler(SIGINT,
sigint_handler);
memset(&unix_address, 0,
sizeof(unix_address));
unix_address.sun_family = AF_UNIX;
strncpy(unix_address.sun_path,
SOCKET_PATH,
sizeof(unix_address.sun_path) - 1);
unlink(SOCKET_PATH);
memset(&client_address, 0,
sizeof(client_address));
client_address.sun_family = AF_UNIX;
strncpy(client_address.sun_path,
SOCKET_CLIENT,
sizeof(client_address.sun_path) - 1);
server_socket = socket(AF_UNIX,
SOCK_DGRAM, 0);
if(server_socket < 0) {
perror("socket");
return -1;
}
ret = bind(server_socket,
(struct sockaddr *)&unix_address,
sizeof(unix_address));
if (ret < 0) {
perror("bind");
(void)close(server_socket);
return -2;
}
epoll_fd = epoll_create1(0);
if (epoll_fd < 0) {
perror("Epoll creation failed");
exit(EXIT_FAILURE);
}
event.events = EPOLLIN;
event.data.fd = server_socket;
ret = epoll_ctl(epoll_fd,
EPOLL_CTL_ADD, server_socket,
&event);
if (ret < 0) {
perror("Epoll_ctl failed");
(void)close(epoll_fd);
(void)close(server_socket);
exit(EXIT_FAILURE);
}
while (1) {
ready_fds = epoll_wait(epoll_fd,
events, MAX_EVENTS, -1);
if (ready_fds < 0) {
perror("Epoll wait failed");
(void)close(epoll_fd);
(void)close(server_socket);
break;
}
if (events[0].data.fd ==
server_socket) {
recv_data(buffer, &unix_address);
memset(buffer, 0,
sizeof(buffer));
strncpy(buffer, "HELLO",
strlen("HELLO") + 1);
buffer[strlen(buffer)
+ 1] = '\0';
ret = sendto(server_socket,
buffer, strlen(buffer), 0,
(struct sockaddr *)&client_address,
sizeof(client_address));
if (ret == -1) {
perror("sendto error");
break;
} else {
printf("sentbufffer = %s\n",
buffer);
}
}
}
(void)close(server_socket);
return 0;
}
1$ gcc -o server server.c
2
3$ sudo ./server
4
5Received: Hello, Server!
6sentbufffer = HELLO
7Received: Hello, Server!
8sentbufffer = HELLO
9Received: Hello, Server!
10sentbufffer = HELLO
11Received: Hello, Server!
12sentbufffer = HELLO
13Received: Hello, Server!
14sentbufffer = HELLO
15Received: Hello, Server!
16sentbufffer = HELLO
17Received: Hello, Server!
18sentbufffer = HELLO
19Received: Hello, Server!
20sentbufffer = HELLO
21^CCaught sigINT!
There are many functions used in socket. We can classify those functions based on functionalities.
Create Socket
bind
Epoll create1
Epoll_ctl
Epoll_wait
Sendto data_packet
Recvfrom data_packet
Close socket
socketis used to create a new socket. For example,
client_socket = socket(AF_INET, SOCK_DGRAM, IPPROTO_UDP);
bind()is used to associate the socket with a specific address and port. For example,
ret = bind(client_socket, (struct sockaddr*)&client_address, sizeof(client_address));
epoll_create1()creating an epoll instance using epoll_create1, The size parameter is an advisory hint for the kernel regarding the number of file descriptors expected to be monitored, For example,
epoll_fd = epoll_create1(0);
epoll_ctl()After creating an epoll instance, file descriptors are added to it using epoll_ctl, For example,
ret = epoll_ctl(epoll_fd, EPOLL_CTL_ADD, client_socket, &event);
epoll_wait()The application then enters a loop where it waits for events using epoll_wait, For example,
ready_fds = epoll_wait(epoll_fd, events, MAX_EVENTS, -1);
sendtois used to send the encoded message to the specified server address and port using a UDP socket. For example,
ret = sendto(client_socket, buffer, strlen(buffer), 0, (struct sockaddr*)&server_address, sizeof(server_address));
recvfromis commonly used with UDP sockets, where communication is connectionless. it provides information about the source (sender) of the data, including the sender’s IP address and port number. For example,
len = recvfrom(client_socket, buffer, sizeof(buffer), 0, NULL, NULL);
closeis used to close the socket To free up system resources associated with the socket. For example,
(void)close(client_socket);
See the full program below,
#include <stdio.h>
#include <stdlib.h>
#include <string.h>
#include <unistd.h>
#include <sys/socket.h>
#include <sys/un.h>
#include <signal.h>
#include <sys/epoll.h>
#define SOCKET_PATH "/tmp/udp_server_socket"
#define SOCKET_CLIENT "/tmp/udp_client_socket"
#define MAX_EVENTS 2
int client_socket = -1;
int epoll_fd = -1;
static void sigint_handler(int signo)
{
unlink(SOCKET_PATH);
unlink(SOCKET_CLIENT);
(void)close(client_socket);
sleep(2);
printf("Caught sigINT!\n");
exit(EXIT_SUCCESS);
}
void recv_data(char *buffer)
{
int ret, len;
len = recvfrom(client_socket,
buffer,
sizeof(buffer), 0, NULL, NULL);
if (len > 0) {
buffer[len] = '\0';
(void)printf("Received: %s\n",
buffer);
} else if (len == 0) {
printf("Connection closed\n");
exit(EXIT_FAILURE);
}
}
void register_signal_handler(
int signum,
void (*handler)(int))
{
if (signal(signum, handler) == SIG_ERR)
{
printf("Cannot handle signal\n");
exit(EXIT_FAILURE);
}
}
int main(void)
{
struct sockaddr_un
server_address,
client_address;
char buffer[1024];
const char *message
= "Hello, Server!";
int ret;
int ready_fds;
struct epoll_event
events[MAX_EVENTS];
struct epoll_event
event;
register_signal_handler(SIGINT,
sigint_handler);
memset(&server_address, 0,
sizeof(server_address));
server_address.sun_family = AF_UNIX;
strncpy(server_address.sun_path,
SOCKET_PATH,
sizeof(server_address.sun_path) - 1);
memset(&client_address, 0,
sizeof(client_address));
client_address.sun_family = AF_UNIX;
strncpy(client_address.sun_path,
SOCKET_CLIENT,
sizeof(client_address.sun_path) - 1);
unlink(SOCKET_CLIENT);
client_socket = socket(AF_UNIX,
SOCK_DGRAM, 0);
if (client_socket < 0) {
perror("socket");
return -1;
}
ret = bind(client_socket,
(struct sockaddr *)&client_address,
sizeof(client_address));
if (ret < 0) {
perror("bind");
(void)close(client_socket);
return -2;
}
epoll_fd = epoll_create1(0);
if (epoll_fd < 0) {
perror("Epoll creation failed");
(void)close(client_socket);
return -3;
}
event.events = EPOLLIN | EPOLLET;
event.data.fd = client_socket;
ret = epoll_ctl(epoll_fd, EPOLL_CTL_ADD,
client_socket, &event);
if (ret == -1) {
perror("Epoll_ctl failed");
(void)close(client_socket);
return -4;
}
while(1) {
ret = sendto(client_socket,
message, strlen(message), 0,
(struct sockaddr *)&server_address,
sizeof(server_address));
if (ret == -1) {
perror("sendto error");
break;
} else {
printf("sentbuffer = %s\n",
message);
}
ready_fds = epoll_wait(epoll_fd,
events,
MAX_EVENTS, -1);
if (ready_fds < 0) {
perror("Epoll wait failed");
break;
}
if (events[0].data.fd ==
client_socket) {
recv_data(buffer);
}
}
(void)close(client_socket);
return 0;
}
1$ gcc -o client client.c
2
3$ sudo ./client 8080
4
5sentbuffer = Hello, Server!
6Received: HELLO
7sentbuffer = Hello, Server!
8Received: HELLO
9sentbuffer = Hello, Server!
10Received: HELLO
11sentbuffer = Hello, Server!
12Received: HELLO
13sentbuffer = Hello, Server!
14Received: HELLO
15sentbuffer = Hello, Server!
16Received: HELLO
17sentbuffer = Hello, Server!
18Received: HELLO
19sentbuffer = Hello, Server!
20Received: HELLO
21^CCaught sigINT!
Socket API |
Learning |
|---|---|
socket |
Create a new socket |
bind |
Associate the socket with a specific address and port |
epoll |
handles a set of file descriptors with different states, such as reading, writing, and exceptions, by using the struct epoll_event structure and the associated event flags.. |
recvfrom |
It provides information about the source (sender) of the data, including the sender’s IP address and port number. |
sendto |
Send the encoded message to the specified server address and port using a UDP socket. |
Previous topic
Current topic
Next topic
Other sockets
Other IPCs