Basic example af unix tcp server and client

  • In this program, you are going to learn

  • How to create a Socket ?

  • How to bind a socket ?

  • How to listen a socket ?

  • How to connect a socket ?

  • How to accept a socket ?

  • How to send a data ?

  • How to recv a data ?

Let us answer few basic questions in this socket

What does AF_UNIX represent in the socket call?

Why use SOCK_STREAM as the socket type?

What does the third parameter (0) indicate in socket(AF_UNIX, SOCK_STREAM, 0)?

How can I set up a server and client using AF_UNIX sockets?

How should errors in the socket call be handled?

What is the role of the file system path in AF_UNIX sockets?

What is the role of the file system path in AF_UNIX sockets?

Why might bind() or listen() fail in socket programming?

How should you handle errors when using accept() in socket programming?

Why is it important to check the return value of send() and recv() in socket programming?

@startuml
!theme spacelab
start
:socket(AF_UNIX, SOCK_STREAM, 0);
:bind(server_socket, (struct sockaddr*)&server_addr, sizeof(server_addr));
:listen(server_socket, 5);
:client_socket = accept(server_socket, (struct sockaddr *)&client_addr, &addr_size);
:recv(client_socket, buffer, sizeof(buffer), 0);
:send(client_socket, buffer, strlen(buffer), 0);
:(void)close(client_socket);
stop
@enduml

  • There are many functions used in socket. We can classify those functions based on functionalities.

    • Create Socket

    • Bind Socket

    • Listen Socket

    • Accept Socket

    • Recv data_packet

    • Send data_packet

    • Close socket

  • socket() is used to create a new socket. For example,

server_socket =  socket(AF_UNIX, SOCK_STREAM, 0);
  • bind() is used to associate the socket with a specific address and port. For example,

ret = bind(server_socket, (struct sockaddr*)&server_addr, sizeof(server_addr));
  • listen() is used to set up a socket to accept incoming connections. For example,

ret = listen(server_socket, 5);
  • accept() is used in network programming on the server side to accept a connection request from a client. For example,

client_socket = accept(server_socket, (struct sockaddr*)&client_addr, &addr_size);
  • recv is used in network programming to receive data from a connected socket. For example,

ret = recv(client_socket, buffer, sizeof(buffer), 0);
  • send is used in network programming to send data over a connected socket. For example,

ret = send(client_socket, buffer, strlen(buffer), 0);
  • close is used to close the socket To free up system resources associated with the socket. For example,

(void)close(client_socket);
  • See the full program below,

#include <stdio.h>
#include <stdlib.h>
#include <string.h>
#include <unistd.h>
#include <sys/socket.h>
#include <sys/un.h>

#define SOCKET_PATH "/tmp/my_unix_socket"
#define BUFFER_SIZE 1024

int main(void) 
{
  int server_socket;
  int client_socket;
  int ret;
  struct sockaddr_un 
  server_addr, 
  client_addr;
  socklen_t addr_size = sizeof(
  client_addr);
  char buffer[BUFFER_SIZE] 
  = "Hello from server!";

  server_addr.sun_family = AF_UNIX;
  strncpy(server_addr.sun_path, 
  SOCKET_PATH, 
  sizeof(server_addr.sun_path) - 1);
  unlink(SOCKET_PATH);

  server_socket = socket(AF_UNIX, 
                  SOCK_STREAM, 
                  0);

  if (server_socket < 0) {
    perror("Socket failed");
    return -1;
  }

  ret = bind(server_socket, 
  (struct sockaddr *)&server_addr, 
  sizeof(server_addr));

  if (ret < 0) {
    perror("Bind failed");
    (void)close(server_socket);
    return -2;
  }

  ret = listen(server_socket, 5);

  if (ret < 0) {
    perror("Listen failed");
    (void)close(server_socket);
    return -3;
  }

  client_socket = accept(
  server_socket, 
  (struct sockaddr *)&client_addr, 
  &addr_size);

  if (client_socket < 0) {
    perror("Accept failed");
    (void)close(server_socket);
    return -4;
  }

  ret = recv(client_socket, 
  buffer,
  sizeof(buffer), 0);

  if (ret < 0) {
    perror("recv");
    (void)close(server_socket);
    (void)close(client_socket);
    return -5;
  }

  buffer[ret] = '\0';
  printf("Received: %s\n",
  buffer);

  memset(buffer, 0, 
  sizeof(buffer));

  strncpy(buffer, "Hello CLient\n", 
  strlen("Hello CLient\n") + 1);
  buffer[strlen("Hello CLient\n") 
  + 1] = '\0';

  ret = send(client_socket, buffer, 
  strlen(buffer), 0);

  if (ret < 0) {
    perror("send");
    (void)close(client_socket);
    return -6;
  }

  (void)close(client_socket);
  (void)close(server_socket);

  return 0;
}

1$ gcc -o server server.c
2
3$ sudo ./server
4
5Received: Hello Server!

@startuml
!theme spacelab
start
:socket(AF_UNIX, SOCK_STREAM, 0);
:connect(client_socket, (struct sockaddr*)&server_addr, sizeof(server_addr));
:send(client_socket, buffer, strlen(buffer), 0);
:recv(client_socket, buffer, sizeof(buffer), 0);
:(void)close(client_socket);
stop
@enduml

  • There are many functions used in socket. We can classify those functions based on functionalities.

    • Create Socket

    • Connect Socket

    • Send data_packet

    • Recv data_packet

    • Close socket

  • socket is used to create a new socket. For example,

client_socket = socket(AF_UNIX, SOCK_STREAM, 0);
  • connect is used in network programming to establish a connection from a client to a server. For example,

ret = connect(client_socket, (struct sockaddr*)&server_addr, sizeof(server_addr));
  • send is used in network programming to send data over a connected socket. For example,

ret = send(client_socket, buffer, strlen(buffer), 0);
  • recv is used in network programming to receive data from a connected socket. For example,

ret = recv(client_socket, buffer, sizeof(buffer), 0);
  • close is used to close the socket To free up system resources associated with the socket. For example,

(void)close(client_socket);
  • See the full program below,

#include <stdio.h>
#include <stdlib.h>
#include <string.h>
#include <unistd.h>
#include <sys/socket.h>
#include <sys/un.h>

#define SOCKET_PATH "/tmp/my_unix_socket"
#define BUFFER_SIZE 1024

int main(void) 
{
  int client_socket;
  int ret;
  struct sockaddr_un server_addr;
  char buffer[BUFFER_SIZE] 
  = "Hello Server!";

  server_addr.sun_family = AF_UNIX;
  strncpy(server_addr.sun_path, 
  SOCKET_PATH, 
  sizeof(server_addr.sun_path) - 1);

  client_socket = socket(AF_UNIX, 
  SOCK_STREAM, 0);

  if (client_socket < 0) {
    perror("Socket failed");
    return -1;
  }

  ret = connect(client_socket, 
  (struct sockaddr *)&server_addr, 
  sizeof(server_addr));

  if (ret < 0) {
    perror("Connection failed");
    (void)close(client_socket);
    return -2;
  }

  ret = send(client_socket, 
  buffer,
  strlen(buffer), 0);

  if (ret < 0) {
    perror("send");
    (void)close(client_socket);
    return -3;
  }

  memset(buffer, 0, 
  sizeof(buffer));

  ret = recv(client_socket, 
  buffer, 
  sizeof(buffer), 0);

  if (ret < 0) {
    perror("recv");
    (void)close(client_socket);
    return -4;
  }

  printf("Received: %s", 
  buffer);  

  (void)close(client_socket);

  return 0;
}

1$ gcc -o client client.c
2
3$ sudo ./client
4
5Received: Hello CLient

@startuml
!theme spacelab
start
:socket(AF_UNIX, SOCK_STREAM, 0);
:bind(server_socket, (struct sockaddr*)&server_addr, sizeof(server_addr));
:listen(server_socket, 5);
:client_socket = accept(server_socket, (struct sockaddr *)&client_addr, &addr_size);
:i = 0;
while (while (i < NUM_MESSAGES)) is (yes)
:recv(client_socket, buffer, sizeof(buffer), 0);
:send(client_socket, buffer, strlen(buffer), 0);
:++i;
endwhile
:(void)close(client_socket);
stop
@enduml

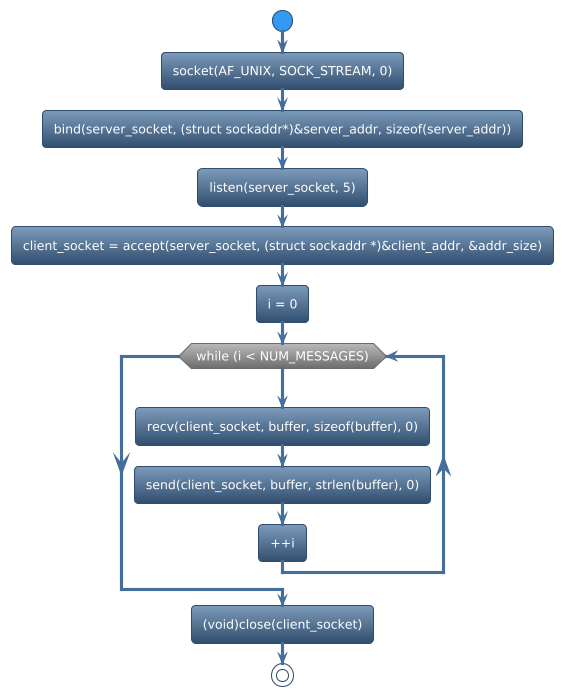
  • There are many functions used in socket. We can classify those functions based on functionalities.

    • Create Socket

    • Bind Socket

    • Listen Socket

    • Accept Socket

    • Recv data_packet

    • Send data_packet

    • Close socket

  • socket() is used to create a new socket. For example,

server_socket = socket(AF_UNIX, SOCK_STREAM, 0);
  • bind() is used to associate the socket with a specific address and port. For example,

ret = bind(server_socket, (struct sockaddr*)&server_addr, sizeof(server_addr));
  • listen() is used to set up a socket to accept incoming connections. For example,

ret = listen(server_socket, 5);
  • accept() is used in network programming on the server side to accept a connection request from a client. For example,

client_socket = accept(server_socket, (struct sockaddr*)&client_addr, &addr_size);
  • send is used in network programming to send data over a connected socket. For example,

ret = send(client_socket, buffer, strlen(buffer), 0);
  • recv is used in network programming to receive data from a connected socket. For example,

ret = recv(client_socket, buffer, sizeof(buffer), 0);
  • close is used to close the socket To free up system resources associated with the socket. For example,

(void)close(client_socket);
  • See the full program below,

#include <stdio.h>
#include <stdlib.h>
#include <string.h>
#include <unistd.h>
#include <sys/socket.h>
#include <sys/un.h>

#define SOCKET_PATH "/tmp/my_unix_socket"
#define BUFFER_SIZE 1024
#define NUM_MESSAGES 10

int main(void) 
{
  int server_socket;
  int client_socket;
  int ret, i;
  struct sockaddr_un 
  server_addr, 
  client_addr;
  socklen_t addr_size = sizeof(
  client_addr);
  char buffer[BUFFER_SIZE]; 

  server_addr.sun_family = AF_UNIX;
  strncpy(server_addr.sun_path, 
  SOCKET_PATH, 
  sizeof(server_addr.sun_path) - 1);
  unlink(SOCKET_PATH);

  server_socket = socket(AF_UNIX, 
                  SOCK_STREAM, 0);

  if (server_socket < 0) {
    perror("Socket failed");
    return -1;
  }

  ret = bind(server_socket, 
  (struct sockaddr *)&server_addr, 
  sizeof(server_addr));

  if (ret < 0) {
    perror("Bind failed");
    (void)close(server_socket);
    return -2;
  }

  ret = listen(server_socket, 5);

  if (ret < 0) {
    perror("Listen failed");
    (void)close(server_socket);
    return -3;
  }

  client_socket = accept(
  server_socket, 
  (struct sockaddr *)&client_addr, 
  &addr_size);

  if (client_socket < 0) {
    perror("Accept failed");
    (void)close(server_socket);
    return -4;
  }

  i = 0;
  while (i < NUM_MESSAGES) {   
   memset(buffer, 0, 
   sizeof(buffer));
   ret = recv(client_socket, 
   buffer,
   sizeof(buffer), 0);

   if (ret < 0) {
      perror("recv");
      break;
    }

    printf("Received: %s\n", 
    buffer);

    memset(buffer, 0, 
    sizeof(buffer));

    strncpy(buffer, "Hello CLient\n", 
    strlen("Hello CLient\n") + 1);
    buffer[strlen("Hello CLient\n") 
    + 1] = '\0';

    ret = send(client_socket,
    buffer, 
    strlen(buffer), 0);

    if (ret < 0) {
      perror("send");
      break;
   }
   ++i;
  }

  (void)close(server_socket);
  (void)close(client_socket);

  return 0;
}

 1$ gcc -o server server.c
 2
 3$ sudo ./server
 4
 5Received: Hello Server!
 6Received: Hello Server!
 7Received: Hello Server!
 8Received: Hello Server!
 9Received: Hello Server!
10Received: Hello Server!
11Received: Hello Server!
12Received: Hello Server!
13Received: Hello Server!
14Received: Hello Server!

@startuml
!theme spacelab
start
:socket(AF_UNIX, SOCK_STREAM, 0);
:connect(client_socket, (struct sockaddr*)&server_addr, sizeof(server_addr));
:i = 0;
while (while (i < NUM_MESSAGES)) is (yes)
:send(client_socket, buffer, strlen(buffer), 0);
:recv(client_socket, buffer, sizeof(buffer), 0);
:++i;
endwhile
:(void)close(client_socket);
stop
@enduml

  • There are many functions used in socket. We can classify those functions based on functionalities.

    • Create Socket

    • Connect Socket

    • Send data_packet

    • Recv data_packet

    • Close socket

  • socket is used to create a new socket. For example,

client_socket = socket(AF_UNIX, SOCK_STREAM, 0);
  • connect is used in network programming to establish a connection from a client to a server. For example,

ret = connect(client_socket, (struct sockaddr*)&server_addr, sizeof(server_addr));
  • send is used in network programming to send data over a connected socket. For example,

ret = send(client_socket, buffer, strlen(buffer), 0);
  • recv is used in network programming to receive data from a connected socket. For example,

ret = recv(client_socket, buffer, sizeof(buffer), 0);
  • close is used to close the socket To free up system resources associated with the socket. For example,

(void)close(client_socket);
  • See the full program below,

#include <stdio.h>
#include <stdlib.h>
#include <string.h>
#include <unistd.h>
#include <sys/socket.h>
#include <sys/un.h>

#define SOCKET_PATH "/tmp/my_unix_socket"
#define BUFFER_SIZE 1024
#define NUM_MESSAGES 10

int main(void) 
{
  int client_socket;
  int ret, i;
  struct sockaddr_un 
  server_addr;
  char buffer[BUFFER_SIZE]; 

  server_addr.sun_family = AF_UNIX;
  strncpy(server_addr.sun_path, 
  SOCKET_PATH, 
  sizeof(server_addr.sun_path) - 1);

  client_socket = socket(AF_UNIX, 
                  SOCK_STREAM, 0);

  if (client_socket < 0) {
    perror("Socket failed");
    return -1;
  }

  ret = connect(client_socket, 
  (struct sockaddr *)&server_addr, 
  sizeof(server_addr));

  if (ret < 0) {
    perror("Connection failed");
    (void)close(client_socket);
    return -2;
  }

  i = 0;
  while (i < NUM_MESSAGES) {
    ret = send(client_socket, 
    "Hello Server!",
    strlen("Hello Server!"), 0);

    if (ret < 0) {
      perror("send");
      break;
    }

    memset(buffer, 0, 
    sizeof(buffer));

    ret = recv(client_socket, buffer, 
    sizeof(buffer), 0);

    if (ret < 0) {
      perror("recv");
      break;
    }

    printf("Received: %s", 
    buffer);
    ++i;
  }

  (void)close(client_socket);

  return 0;
}

 1$ gcc -o client client.c
 2
 3$ sudo ./client
 4
 5Received: Hello CLient
 6Received: Hello CLient
 7Received: Hello CLient
 8Received: Hello CLient
 9Received: Hello CLient
10Received: Hello CLient
11Received: Hello CLient
12Received: Hello CLient
13Received: Hello CLient
14Received: Hello CLient

Socket API

Learning

socket

Create a new socket

bind

Associate the socket with a specific address and port

listen

Set up a socket to accept incoming connections.

connect

Establish a connection from a client to a server.

accept

Server side to accept a connection request from a client.

recv

Receive data from a connected socket.

send

Send data over a connected socket.