IPV4 RAW AF INET RAW server client program with Poll system call
In this program, you are going to learn
How to create a Socket ?
How to send a data ?
How to recv a data ?
Let us answer few basic questions in this socket
What does socket(AF_INET, SOCK_RAW, IPPROTO_RAW) do?
See Answer
This call creates a raw socket in the IPv4 address family (AF_INET) that allows applications to send raw IP packets.
Why use AF_INET as the address family?
See Answer
AF_INET specifies that the socket will work with IPv4 addresses.
What is the purpose of SOCK_RAW in the socket type?
See Answer
SOCK_RAW allows the socket to operate at a lower level by providing direct access to the packet, including the IP header.
Why specify IPPROTO_RAW as the protocol?
See Answer
It indicates that the socket will be used to send raw IP packets without any specific transport layer protocol.
How does this socket differ from a standard UDP or TCP socket?
See Answer
Unlike UDP or TCP sockets, a raw socket with IPPROTO_RAW is intended specifically for sending raw IP packets.
Is error checking needed after creating the socket?
See Answer
Yes, checking for errors ensures that the socket is created successfully before proceeding with further operations.
Can this socket be used for other protocols besides IP?
See Answer
No, IPPROTO_RAW specifies that the socket is exclusively for sending raw IP packets.
How is the destination IP address specified for the packet?
See Answer
The destination IP address is set in the IP header of the packet created by the application.
How is the source IP address handled in the packet?
See Answer
The source IP address needs to be set in the IP header by the application.
Can this socket type be used with IPv6?
See Answer
For IPv6, the equivalent would be AF_INET6 with SOCK_RAW and IPPROTO_RAW.
What is the purpose of the poll system call?
See Answer
To block and wait for activity on one or more file descriptors.
How does poll differ from poll in terms of usability?
See Answer
poll is more efficient than poll for monitoring multiple file descriptors.
What types of file descriptors can be monitored using poll?
See Answer
sockets, files, timerfd, socketpair, message_queue, Namedpipes and shared_memory.
How does poll handle a set of file descriptors with different states (e.g., reading, writing, exception)?
See Answer
It uses different structures for each state in the pollfd array.
How do you handle errors when using the poll system call?
See Answer
Check the return value for -1 to detect errors, Use perror to print error messages.
How does poll handle a set of file descriptors with different states (e.g., reading, writing, exception)?
See Answer
- Array of pollfd Structures:
Before calling poll, you need to create an array of pollfd structures, where each structure represents a file descriptor and its associated events.
struct pollfd fds[NUM_FDS];NUM_FDS is the number of file descriptors you want to monitor.
- Initialize pollfd Structures:
For each file descriptor you want to monitor, initialize the corresponding pollfd structure with the following information:
fd: The file descriptor to monitor. events: The events of interest (e.g., POLLIN for readability, POLLOUT for writability). revents: Initially set to zero. After the poll call, this field is updated to indicate the events that occurred.
fds[0].fd = fd1;fds[0].events = POLLIN;fds[0].revents = 0;fds[1].fd = fd2;fds[1].events = POLLIN;fds[1].revents = 0;- Call poll:
After initializing the pollfd array, call the poll function, providing the array, the number of file descriptors, and a timeout
int ready_fds = poll(fds, NUM_FDS, timeout_ms);ready_fds will contain the number of file descriptors that are ready.
How does poll Checking Ready File Descriptors?
See Answer
After the poll call, loop through the pollfd array and check the revents field for each file descriptor to determine which events occurred.
for (int i = 0; i < NUM_FDS; ++i) {
if (fds[i].revents & POLLIN) {
// File descriptor i is ready for reading
}
if (fds[i].revents & POLLOUT) {
// File descriptor i is ready for writing
}
// Check other events if needed (e.g., POLLERR, POLLHUP)
}
What does it mean if poll returns 0?
See Answer
No file descriptors are ready within the specified timeout.
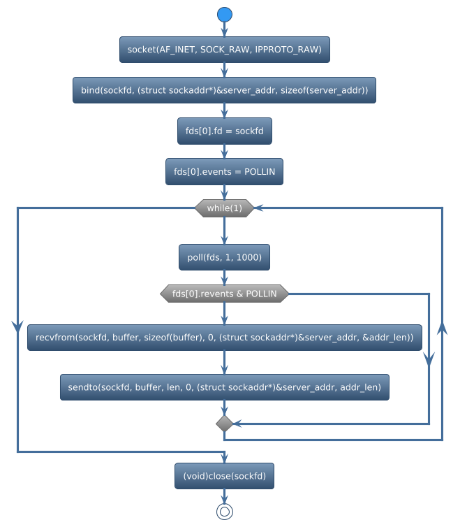
There are many functions used in socket. We can classify those functions based on functionalities.
Create Socket
Bind Socket
Poll
Recvfrom data_packet
Sendto data_packet
Close socket
socket()is used to create a new socket. For example,
sockfd = socket(AF_INET, SOCK_RAW, IPPROTO_RAW);
poll()is used for monitoring multiple file descriptors to see if I/O is possible on any of them.
ret = poll(fds, 1, 1000);
recvfromis commonly used with sockets, where communication is connectionless. it provides information about the source (sender) of the data, including the sender’s IP address and port number. For example,
len = recvfrom(sockfd, buffer, sizeof(buffer), 0, (struct sockaddr*)&server_addr, &addr_len));
sendtois used to send the encoded message to the specified server address and port using a socket. For example,
ret = sendto(sockfd, buffer, len, 0, (struct sockaddr*)&server_addr, addr_len);
closeis used to close the socket To free up system resources associated with the socket. For example,
(void)close(sockfd);
See the full program below,
#include <stdio.h>
#include <stdlib.h>
#include <string.h>
#include <arpa/inet.h>
#include <netinet/ip.h>
#include <sys/socket.h>
#include <unistd.h>
#include <signal.h>
#include <poll.h>
#define BUFFER_SIZE 1024
int sockfd = -1;
void register_signal_handler(
int signum,
void (*handler)(int))
{
if (signal(signum, handler) ==
SIG_ERR) {
printf("Cannot handle signal\n");
exit(EXIT_FAILURE);
}
}
static void sigint_handler(int signo)
{
(void)close(sockfd);
sleep(2);
(void)printf("Caught sigINT!\n");
exit(EXIT_SUCCESS);
}
int main(void)
{
int len, ret, i;
struct sockaddr_in
server_addr;
struct timeval timeout;
socklen_t addr_len =
sizeof(struct sockaddr_in);
char buffer[BUFFER_SIZE];
struct pollfd fds[1];
register_signal_handler(SIGINT,
sigint_handler);
memset(&server_addr, 0,
sizeof(server_addr));
server_addr.sin_family = AF_INET;
server_addr.sin_addr.s_addr =
INADDR_ANY;
sockfd = socket(AF_INET,
SOCK_RAW,
IPPROTO_RAW);
if (sockfd < 0) {
perror("socket");
return -1;
}
ret = bind(sockfd,
(struct sockaddr *)&server_addr,
sizeof(server_addr));
if (ret < 0) {
perror("bind");
(void)close(sockfd);
return -2;
}
printf("Server is waiting\n");
memset(fds, 0, sizeof(fds));
fds[0].fd = sockfd;
fds[0].events = POLLIN;
while (1) {
ret = poll(fds, 1, 1000);
if (ret < 0) {
perror("poll");
break;
}
if (fds[0].revents & POLLIN) {
len = recvfrom(sockfd, buffer,
sizeof(buffer), 0,
(struct sockaddr *)&server_addr,
&addr_len);
if (len < 0) {
perror("recvfrom");
break;
}
printf("Received raw packet:\n");
for (i = 0; i < len; i++) {
printf("%02X ",
(unsigned char)buffer[i]);
}
(void)printf("\n");
ret = sendto(sockfd, buffer,
len, 0,
(struct sockaddr *)&server_addr,
addr_len);
if (ret < 0) {
perror("send");
break;
}
}
}
(void)close(sockfd);
return 0;
}
$ gcc -o server server.c
$ sudo ./server
Server is waiting
Received raw packet:
45 00 00 14 30 39 00 00 FF FF 8C AF 7F 00 00 01 7F 00 00 01
Received raw packet:
45 00 00 14 30 39 00 00 FF FF 8C AF 7F 00 00 01 7F 00 00 01
Received raw packet:
45 00 00 14 30 39 00 00 FF FF 8C AF 7F 00 00 01 7F 00 00 01
Received raw packet:
45 00 00 14 30 39 00 00 FF FF 8C AF 7F 00 00 01 7F 00 00 01
Received raw packet:
45 00 00 14 30 39 00 00 FF FF 8C AF 7F 00 00 01 7F 00 00 01
Received raw packet:
45 00 00 14 30 39 00 00 FF FF 8C AF 7F 00 00 01 7F 00 00 01
Received raw packet:
45 00 00 14 30 39 00 00 FF FF 8C AF 7F 00 00 01 7F 00 00 01
Received raw packet:
45 00 00 14 30 39 00 00 FF FF 8C AF 7F 00 00 01 7F 00 00 01
Received raw packet:
45 00 00 14 30 39 00 00 FF FF 8C AF 7F 00 00 01 7F 00 00 01
Received raw packet:
45 00 00 14 30 39 00 00 FF FF 8C AF 7F 00 00 01 7F 00 00 01
Received raw packet:
45 00 00 14 30 39 00 00 FF FF 8C AF 7F 00 00 01 7F 00 00 01
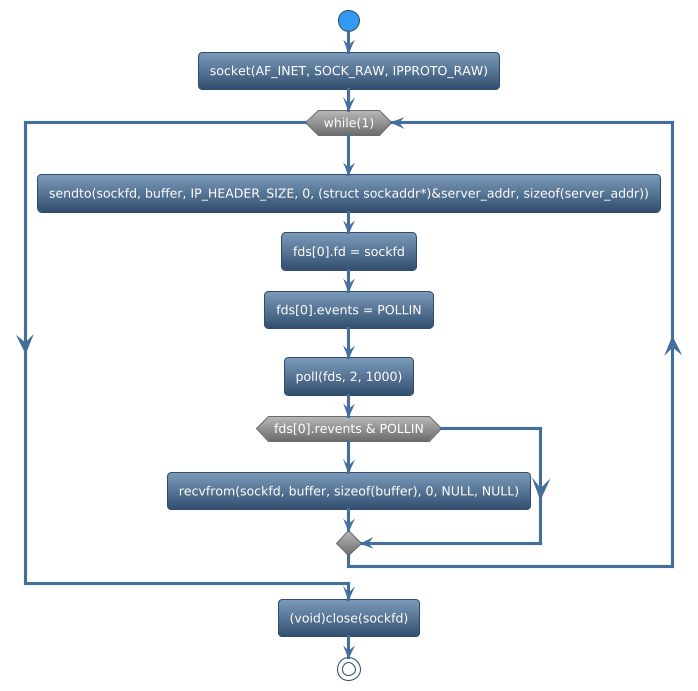
There are many functions used in socket. We can classify those functions based on functionalities.
Create Socket
Poll
Sendto data_packet
Recvfrom data_packet
Close socket
socketis used to create a new socket. For example,
sockfd = socket(AF_INET, SOCK_RAW, IPPROTO_RAW);
poll()is used for monitoring multiple file descriptors to see if I/O is possible on any of them.
ret = poll(fds, 2, 1000);
sendtois used to send the encoded message to the specified server address and port using a socket. For example,
ret = sendto(sockfd, buffer, IP_HEADER_SIZE, 0, (struct sockaddr*)&server_addr, sizeof(server_addr));
recvfromis commonly used with sockets, where communication is connectionless. it provides information about the source (sender) of the data, including the sender’s IP address and port number. For example,
len = recvfrom(sockfd, buffer, sizeof(buffer), 0, NULL, NULL);
closeis used to close the socket To free up system resources associated with the socket. For example,
(void)close(sockfd);
See the full program below,
#include <stdio.h>
#include <stdlib.h>
#include <unistd.h>
#include <string.h>
#include <arpa/inet.h>
#include <netinet/ip.h>
#include <sys/socket.h>
#include <signal.h>
#include <poll.h>
#define IP_HEADER_SIZE sizeof(struct iphdr)
#define BUFFER_SIZE 1024
int sockfd = -1;
static void sigint_handler(
int signo)
{
(void)close(sockfd);
sleep(2);
(void)printf("Caught sigINT!\n");
exit(EXIT_SUCCESS);
}
void register_signal_handler(
int signum,
void (*handler)(int))
{
if (signal(signum, handler) ==
SIG_ERR) {
printf("Cannot handle signal\n");
exit(EXIT_FAILURE);
}
}
void validate_convert_addr(
char *ip_str,
struct sockaddr_in *sock_addr)
{
if (ip_str == NULL) {
perror("Invalid ip_str\n");
exit(EXIT_FAILURE);
}
if (sock_addr == NULL) {
perror("Invalid sock_addr\n");
exit(EXIT_FAILURE);
}
printf("IP Address: %s\n", ip_str);
if (inet_pton(AF_INET, ip_str,
&(sock_addr->sin_addr)) <= 0) {
perror("Invalid address\n");
exit(EXIT_FAILURE);
}
}
void recv_data(char *buffer)
{
int ret, len, i;
len = recvfrom(sockfd,
buffer, IP_HEADER_SIZE,
0, NULL, NULL);
if (len < 0) {
perror("recvfrom");
(void)close(sockfd);
exit(0);
}
(void)printf("Received:\n");
for (i = 0; i < len; i++) {
printf("%02X ",
(unsigned char)buffer[i]);
}
(void)printf("\n");
}
int main(int argc, char *argv[])
{
int ret;
int len, i;
struct timeval timeout;
struct sockaddr_in
server_addr;
struct iphdr *ip_header;
char buffer[BUFFER_SIZE];
struct pollfd fds[1];
register_signal_handler(SIGINT,
sigint_handler);
if (argc != 2) {
printf("%s<ip-addr>\n",
argv[0]);
exit(EXIT_FAILURE);
}
memset(&server_addr, 0,
sizeof(server_addr));
server_addr.sin_family = AF_INET;
validate_convert_addr(argv[1],
&server_addr);
sockfd = socket(AF_INET,
SOCK_RAW,
IPPROTO_RAW);
if (sockfd < 0) {
perror("socket");
return -1;
}
ip_header = (struct iphdr *)buffer;
ip_header->ihl = 5;
ip_header->version = 4;
ip_header->tos = 0;
ip_header->tot_len = IP_HEADER_SIZE;
ip_header->id = htons(12345);
ip_header->frag_off = 0;
ip_header->ttl = 255;
ip_header->protocol = IPPROTO_RAW;
ip_header->check = 0;
ip_header->saddr = inet_addr(argv[1]);
ip_header->daddr = inet_addr(argv[1]);
while (1) {
printf("Client is sending\n");
ret = sendto(sockfd, buffer,
IP_HEADER_SIZE, 0,
(struct sockaddr *)&server_addr,
sizeof(server_addr));
if (ret < 0) {
perror("sendto");
break;
}
fds[0].fd = sockfd;
fds[0].events = POLLIN;
ret = poll(fds, 2, 1000);
if (ret < 0) {
perror("poll");
(void)close(sockfd);
break;
}
if (fds[0].revents & POLLIN) {
recv_data(buffer);
}
}
(void)close(sockfd);
return 0;
}
$ gcc -o client client.c
$ sudo ./client 127.0.0.1
IP Address: 127.0.0.1
Client is sending
Received:
45 00 00 14 30 39 00 00 FF FF 8C AF 7F 00 00 01 7F 00 00 01
Client is sending
Received:
45 00 00 14 30 39 00 00 FF FF 8C AF 7F 00 00 01 7F 00 00 01
Client is sending
Received:
45 00 00 14 30 39 00 00 FF FF 8C AF 7F 00 00 01 7F 00 00 01
Client is sending
Received:
45 00 00 14 30 39 00 00 FF FF 8C AF 7F 00 00 01 7F 00 00 01
Client is sending
Received:
45 00 00 14 30 39 00 00 FF FF 8C AF 7F 00 00 01 7F 00 00 01
Client is sending
Received:
45 00 00 14 30 39 00 00 FF FF 8C AF 7F 00 00 01 7F 00 00 01
Client is sending
Received:
45 00 00 14 30 39 00 00 FF FF 8C AF 7F 00 00 01 7F 00 00 01
Default Domain:
By default, the socket is configured to work in the
AF_INETdomain, handling all types of network data.
Additional Domain Support:
We expand the socket’s capabilities to also function in the
PF_INETdomain, allowing it to operate similarly toAF_INET.
Socket Creation:
We set up a network connection point known as a socket using
socket(PF_INET, SOCK_RAW, IPPROTO_RAW).
Working Scenario:
Despite the change in domain to
PF_INET, the socket continues to operate the same way, handling general network data.
Socket API |
Learning |
|---|---|
socket |
Create a new socket |
poll |
Monitor multiple file descriptors (usually sockets) for read, write, or error conditions. |
recvfrom |
It provides information about the source (sender) of the data, including the sender’s IP address and port number. |
sendto |
Send the encoded message to the specified server address and port using a socket. |
previous topic
current topic
Next topic
Other sockets
Other IPCs